HOME   LIST
‹–   –›

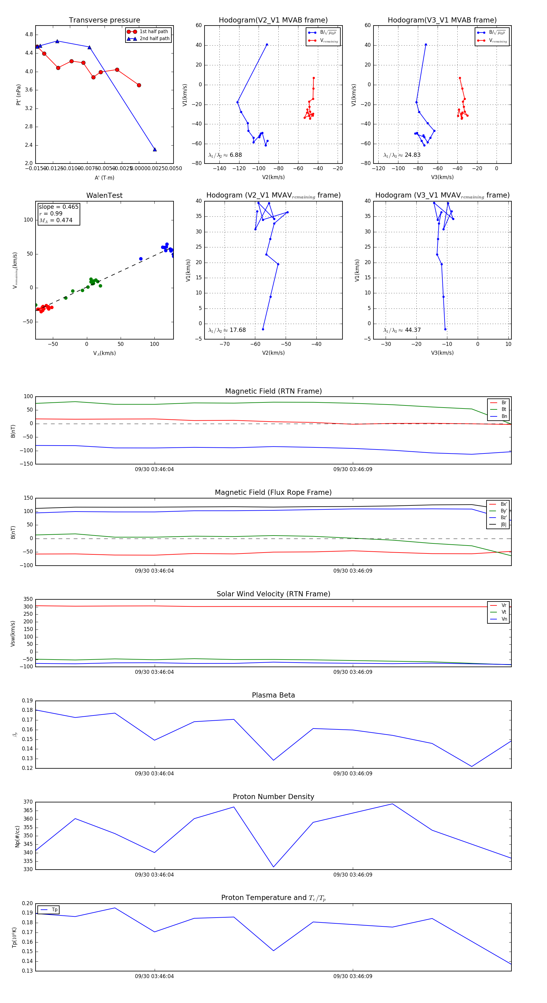
Flux Rope in 2023

Flux Rope Event 2023-09-30 03:46:01 ~ 2023-09-30 03:46:13 (13 seconds)


plot