HOME   LIST
‹–   –›

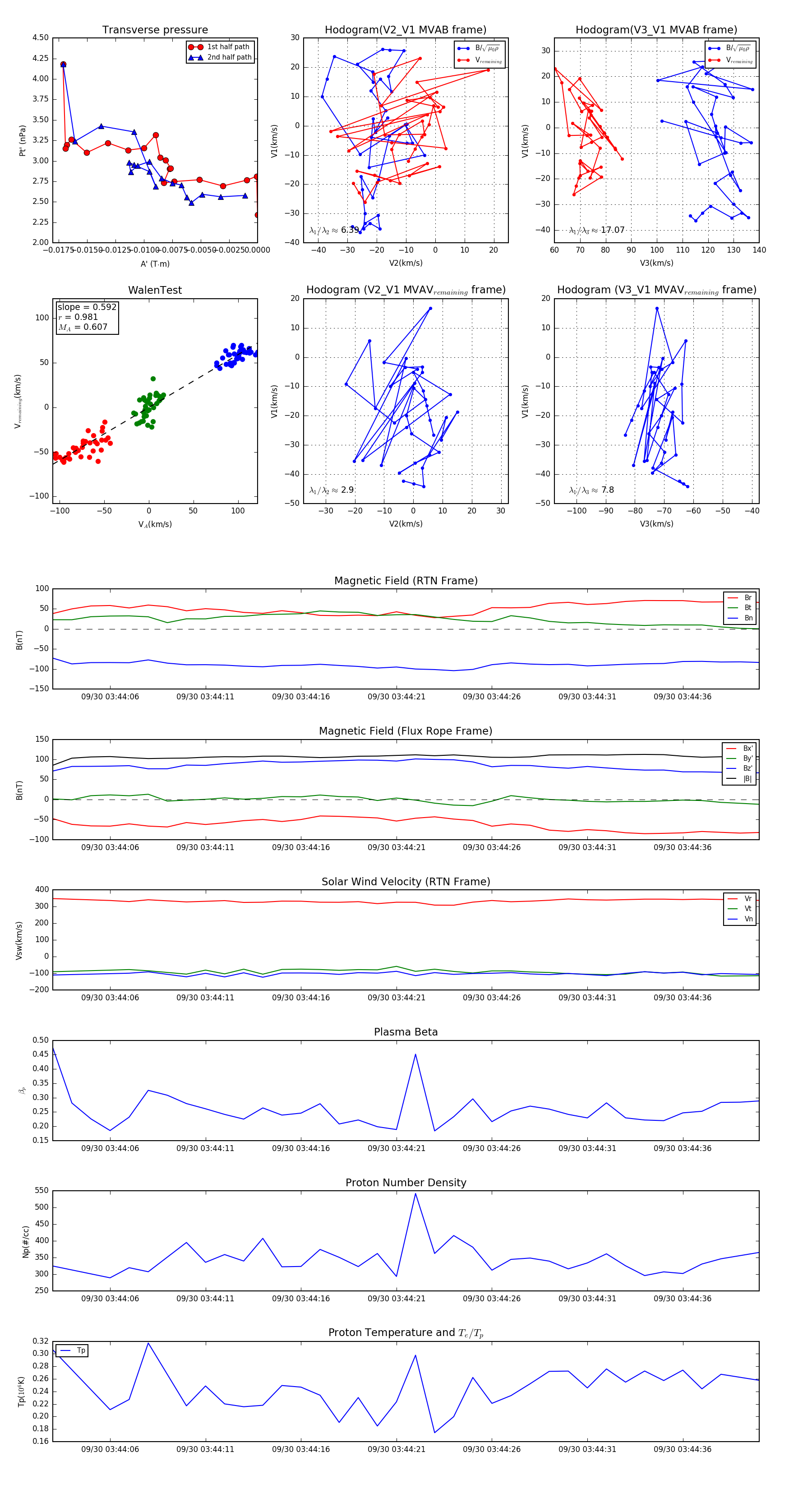
Flux Rope in 2023

Flux Rope Event 2023-09-30 03:44:03 ~ 2023-09-30 03:44:40 (38 seconds)


plot