HOME   LIST
‹–   –›

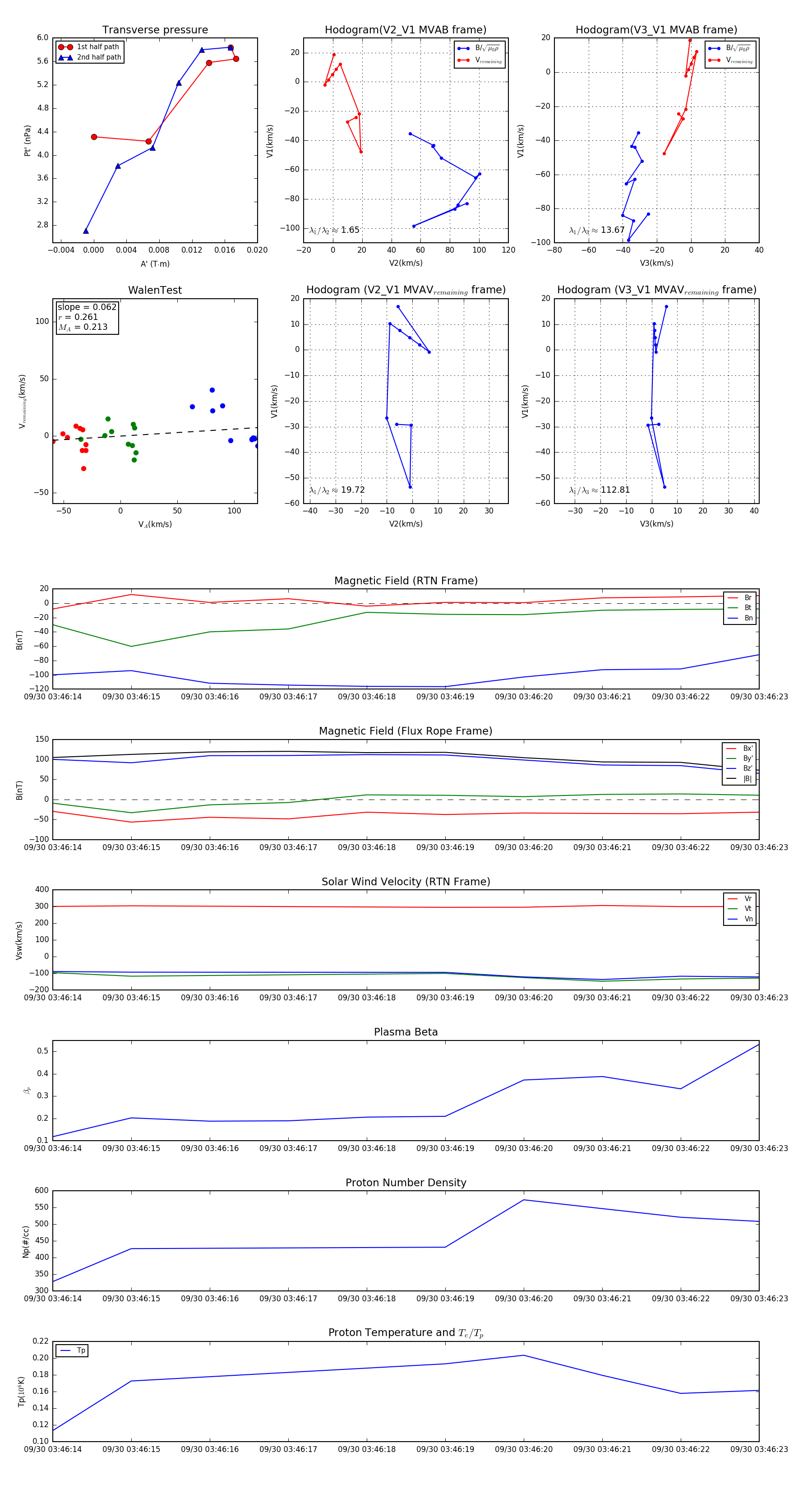
Flux Rope in 2023

Flux Rope Event 2023-09-30 03:46:14 ~ 2023-09-30 03:46:23 (10 seconds)


plot