HOME   LIST
‹–   –›

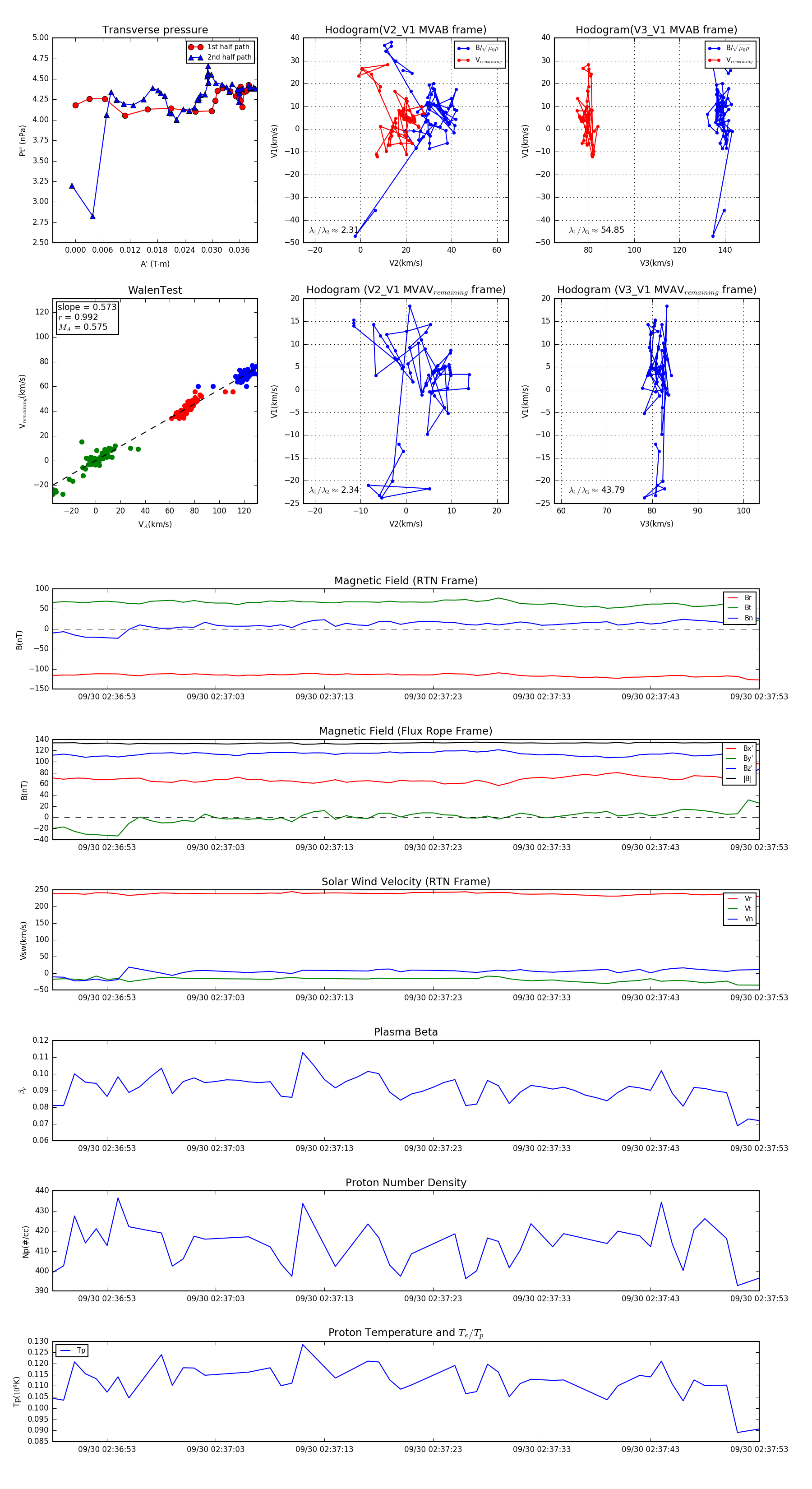
Flux Rope in 2023

Flux Rope Event 2023-09-30 02:36:48 ~ 2023-09-30 02:37:53 (66 seconds)


plot