HOME   LIST
‹–   –›

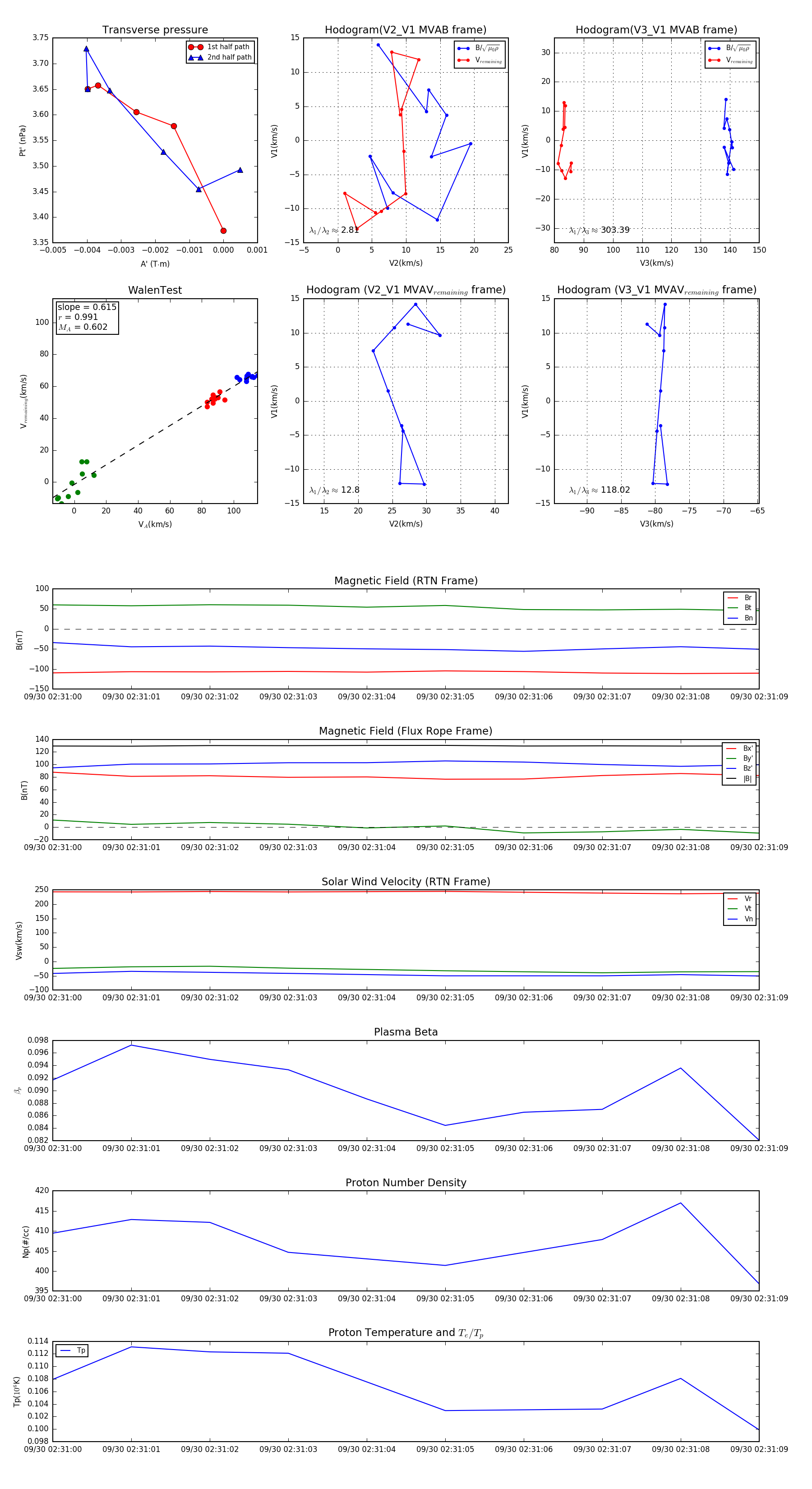
Flux Rope in 2023

Flux Rope Event 2023-09-30 02:31:00 ~ 2023-09-30 02:31:09 (10 seconds)


plot