HOME   LIST
‹–   –›

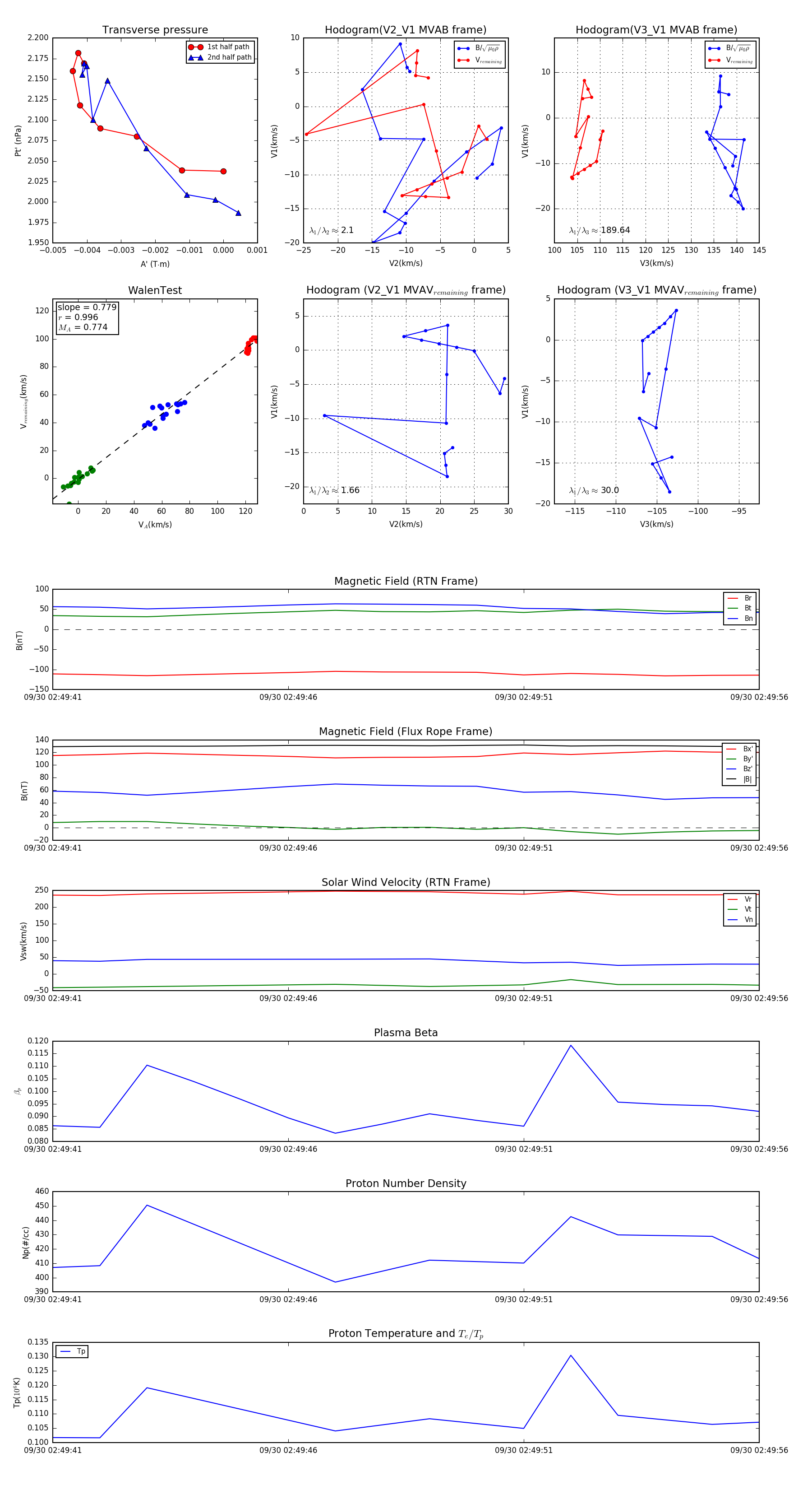
Flux Rope in 2023

Flux Rope Event 2023-09-30 02:49:41 ~ 2023-09-30 02:49:56 (16 seconds)


plot