HOME   LIST
‹–   –›

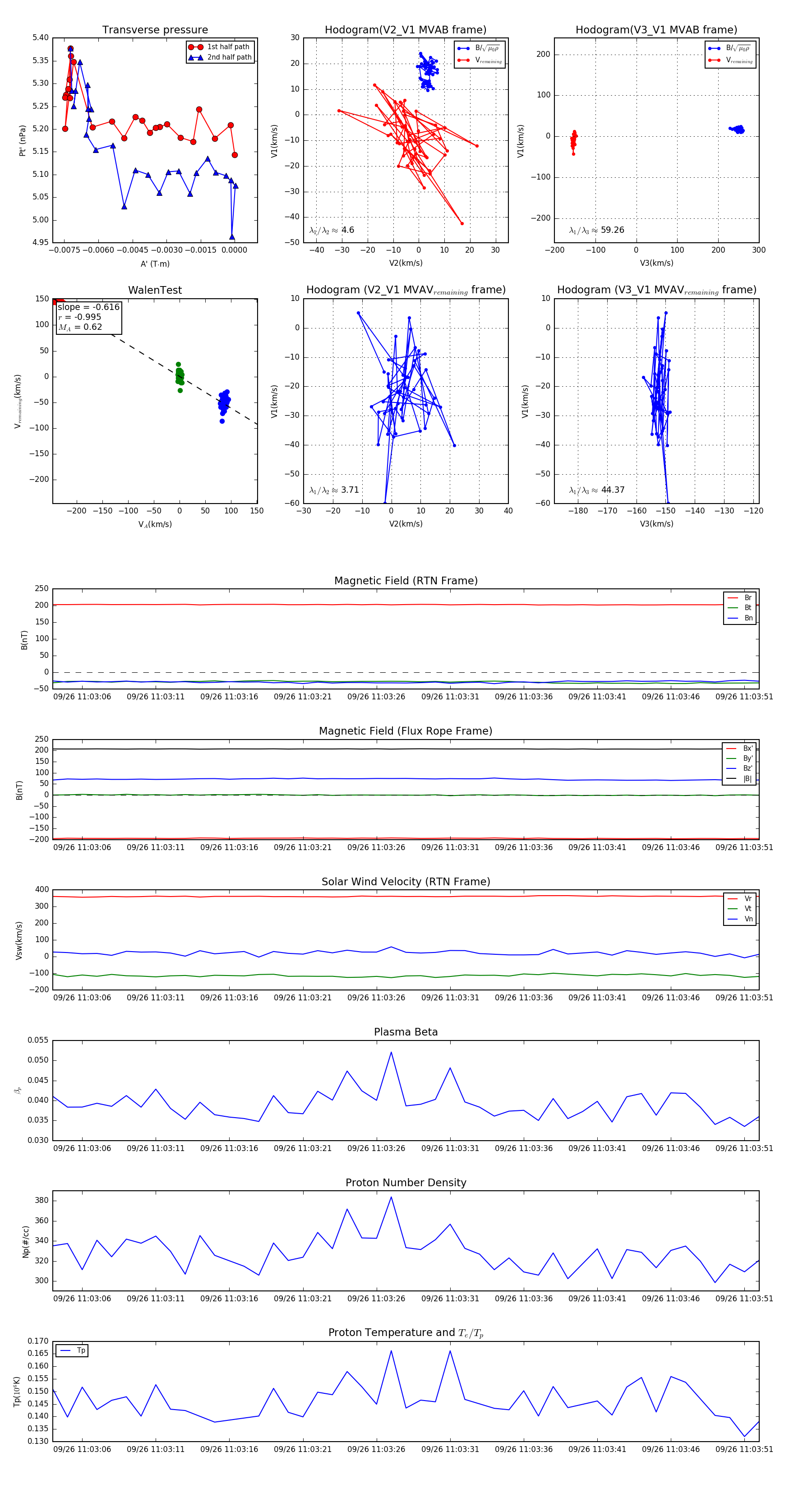
Flux Rope in 2023

Flux Rope Event 2023-09-26 11:03:04 ~ 2023-09-26 11:03:52 (49 seconds)


plot