HOME   LIST
‹–   –›

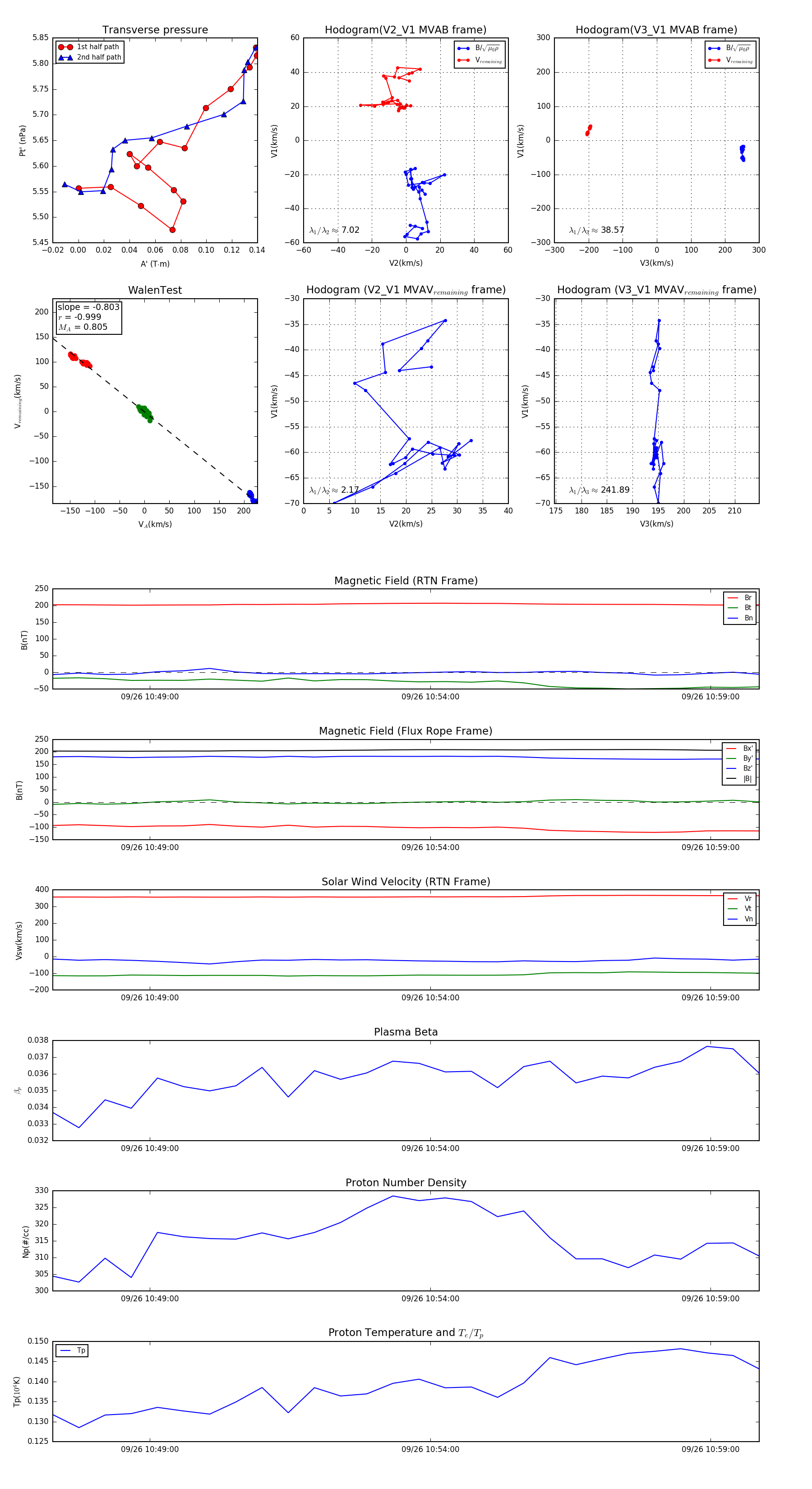
Flux Rope in 2023

Flux Rope Event 2023-09-26 10:47:16 ~ 2023-09-26 10:59:52 (757 seconds)


plot