HOME   LIST
‹–   –›

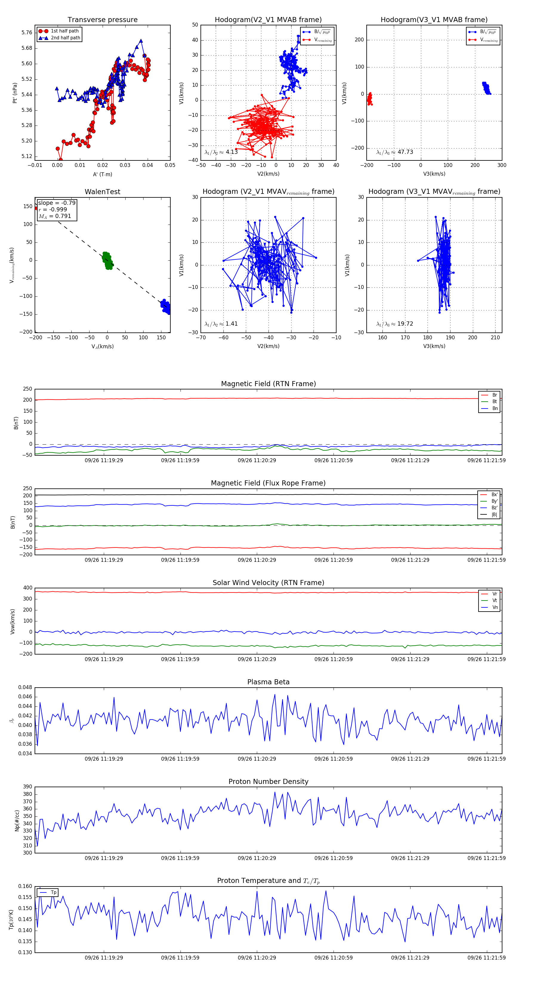
Flux Rope in 2023

Flux Rope Event 2023-09-26 11:19:02 ~ 2023-09-26 11:22:05 (184 seconds)


plot