HOME   LIST
‹–   –›

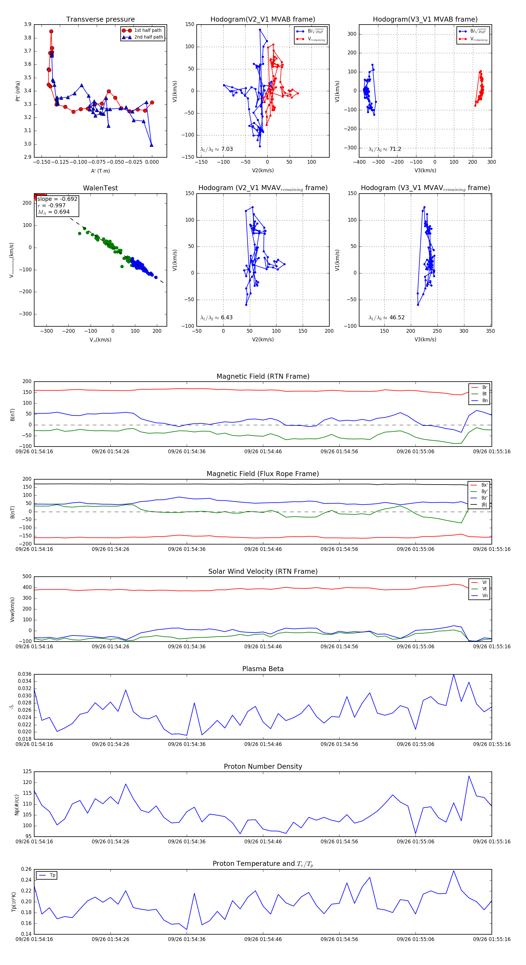
Flux Rope in 2023

Flux Rope Event 2023-09-26 01:54:16 ~ 2023-09-26 01:55:16 (61 seconds)


plot