HOME   LIST
‹–   –›

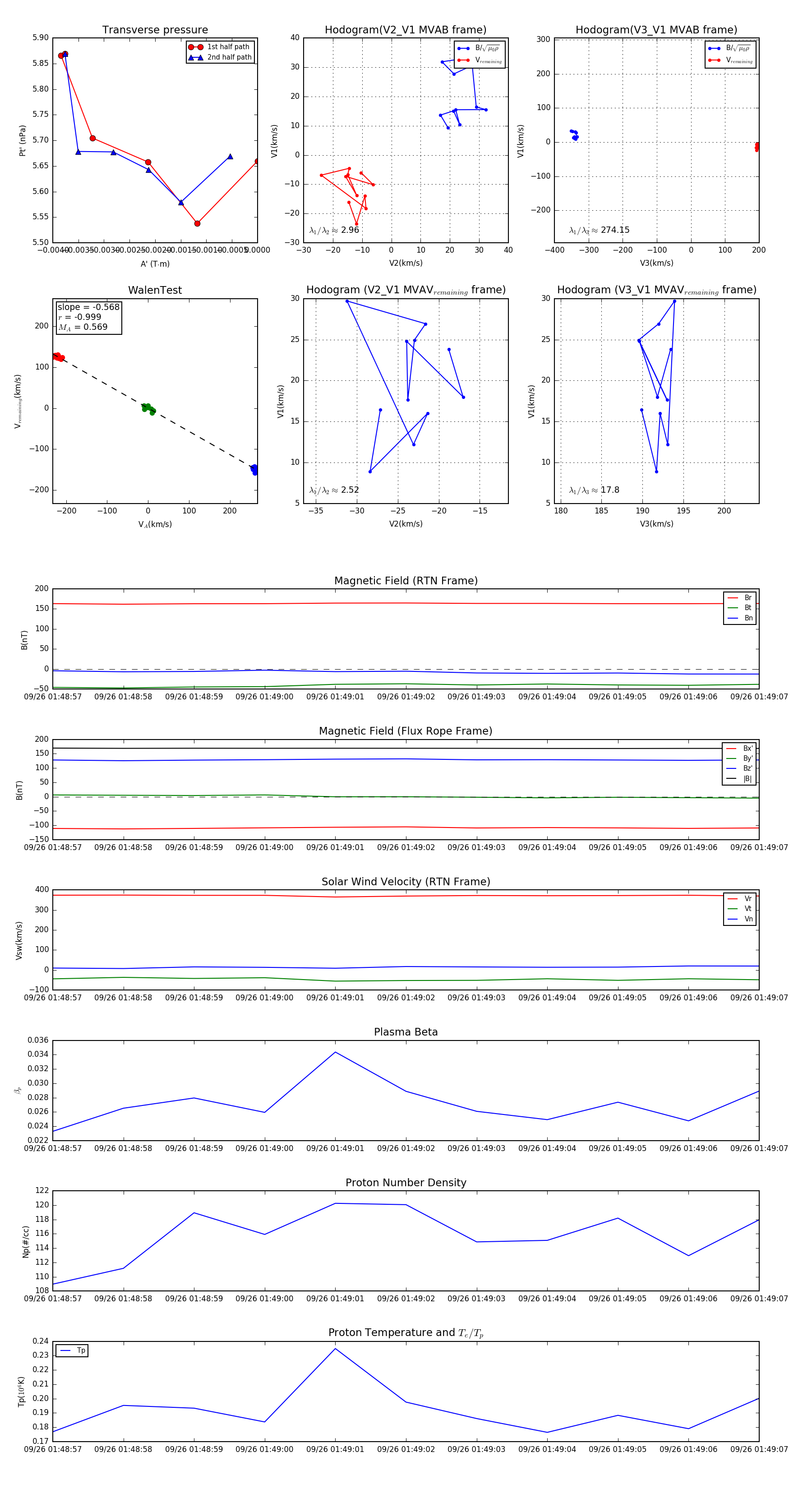
Flux Rope in 2023

Flux Rope Event 2023-09-26 01:48:57 ~ 2023-09-26 01:49:07 (11 seconds)


plot