HOME   LIST
‹–   –›

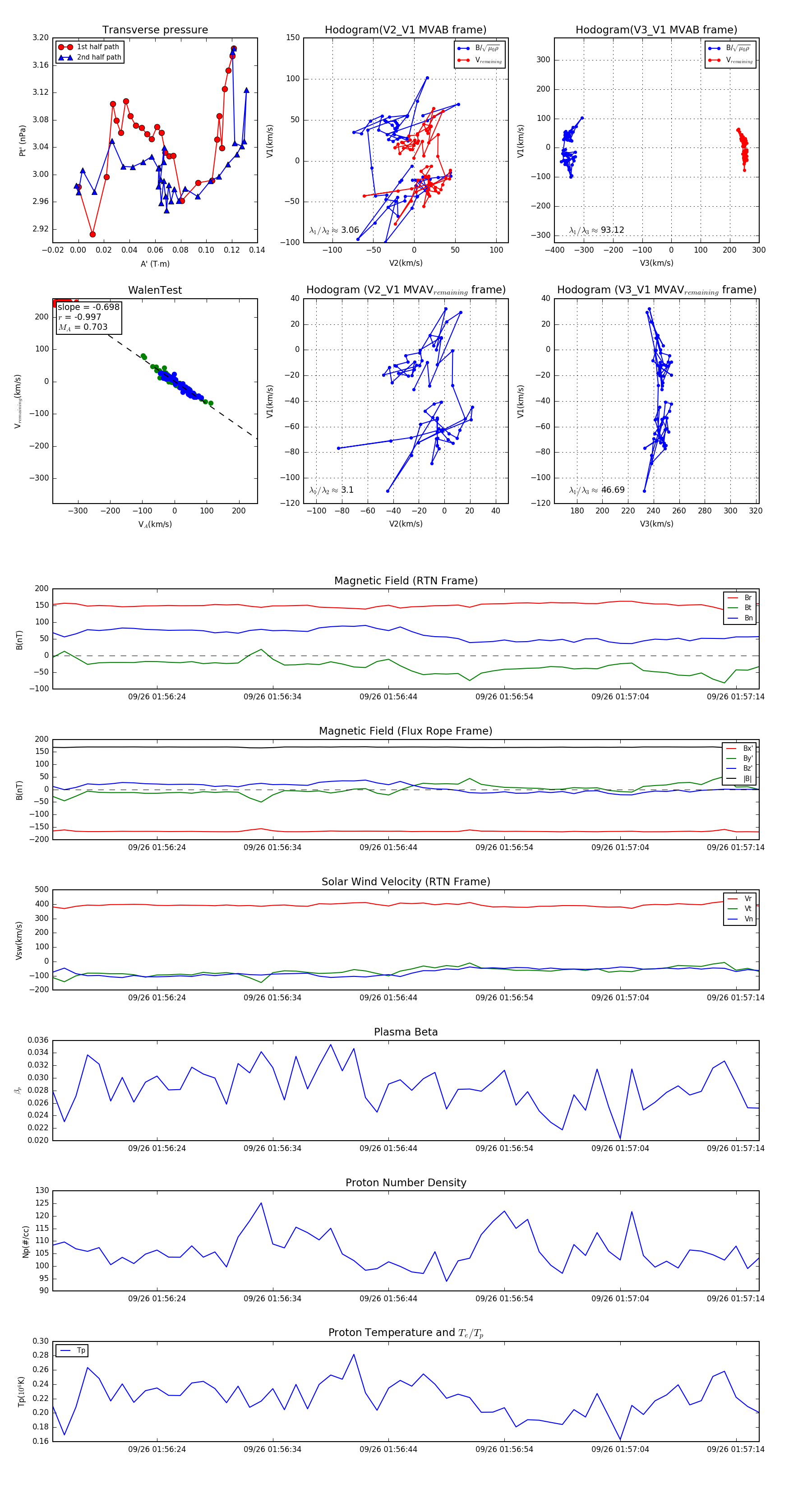
Flux Rope in 2023

Flux Rope Event 2023-09-26 01:56:15 ~ 2023-09-26 01:57:16 (62 seconds)


plot