HOME   LIST
‹–   –›

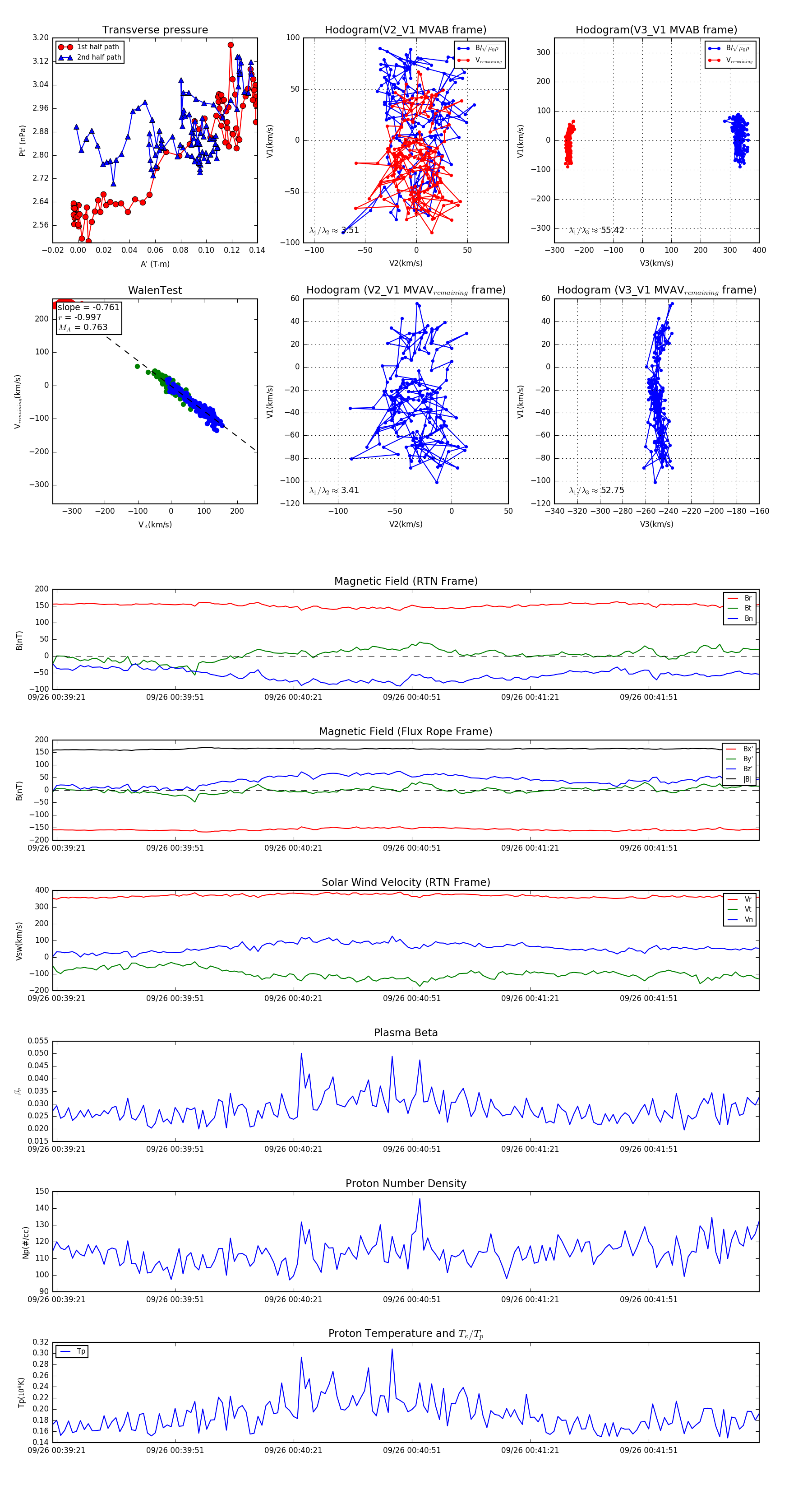
Flux Rope in 2023

Flux Rope Event 2023-09-26 00:39:20 ~ 2023-09-26 00:42:19 (180 seconds)


plot