HOME   LIST
‹–   –›

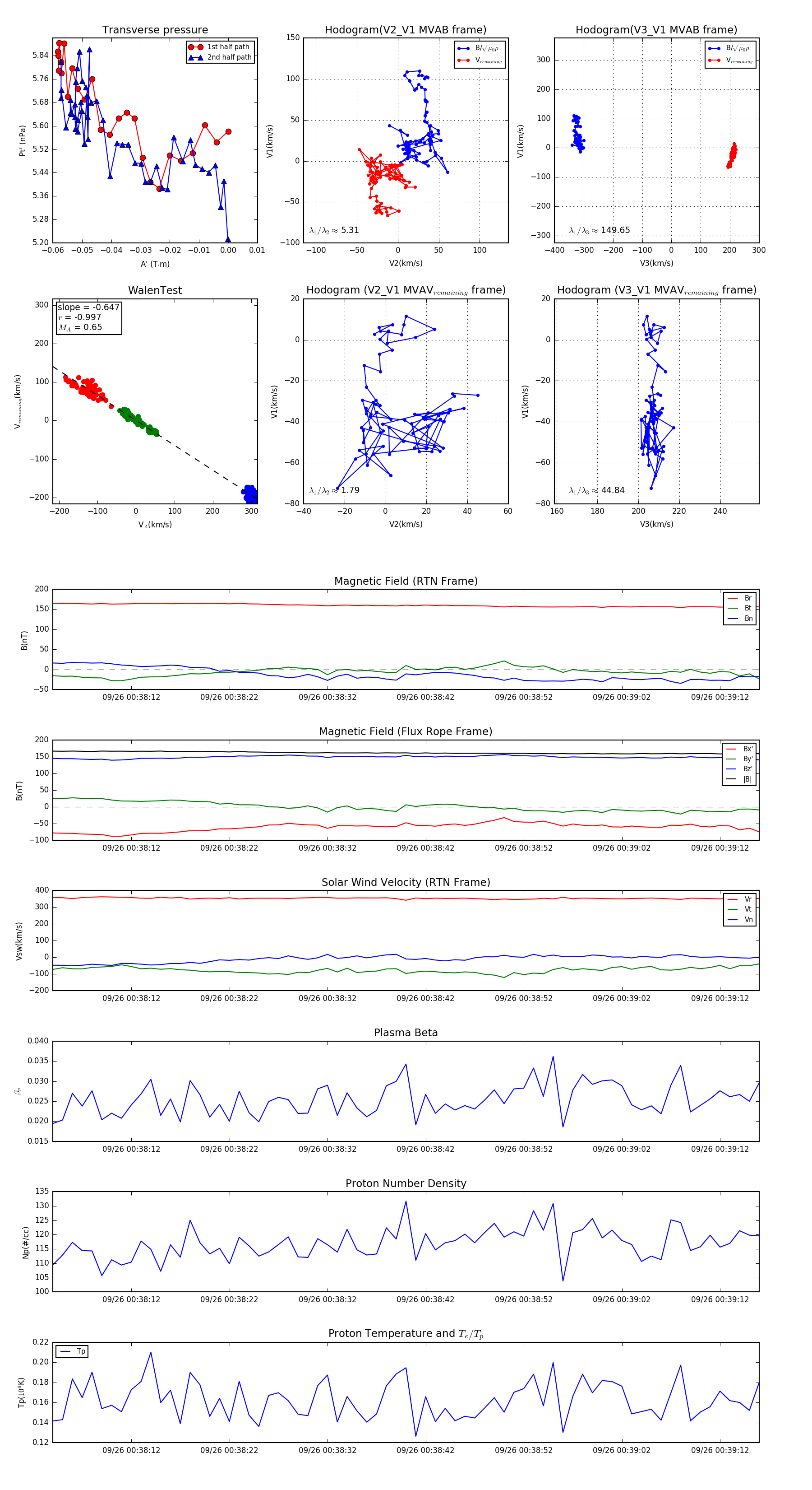
Flux Rope in 2023

Flux Rope Event 2023-09-26 00:38:04 ~ 2023-09-26 00:39:16 (73 seconds)


plot