HOME   LIST
‹–   –›

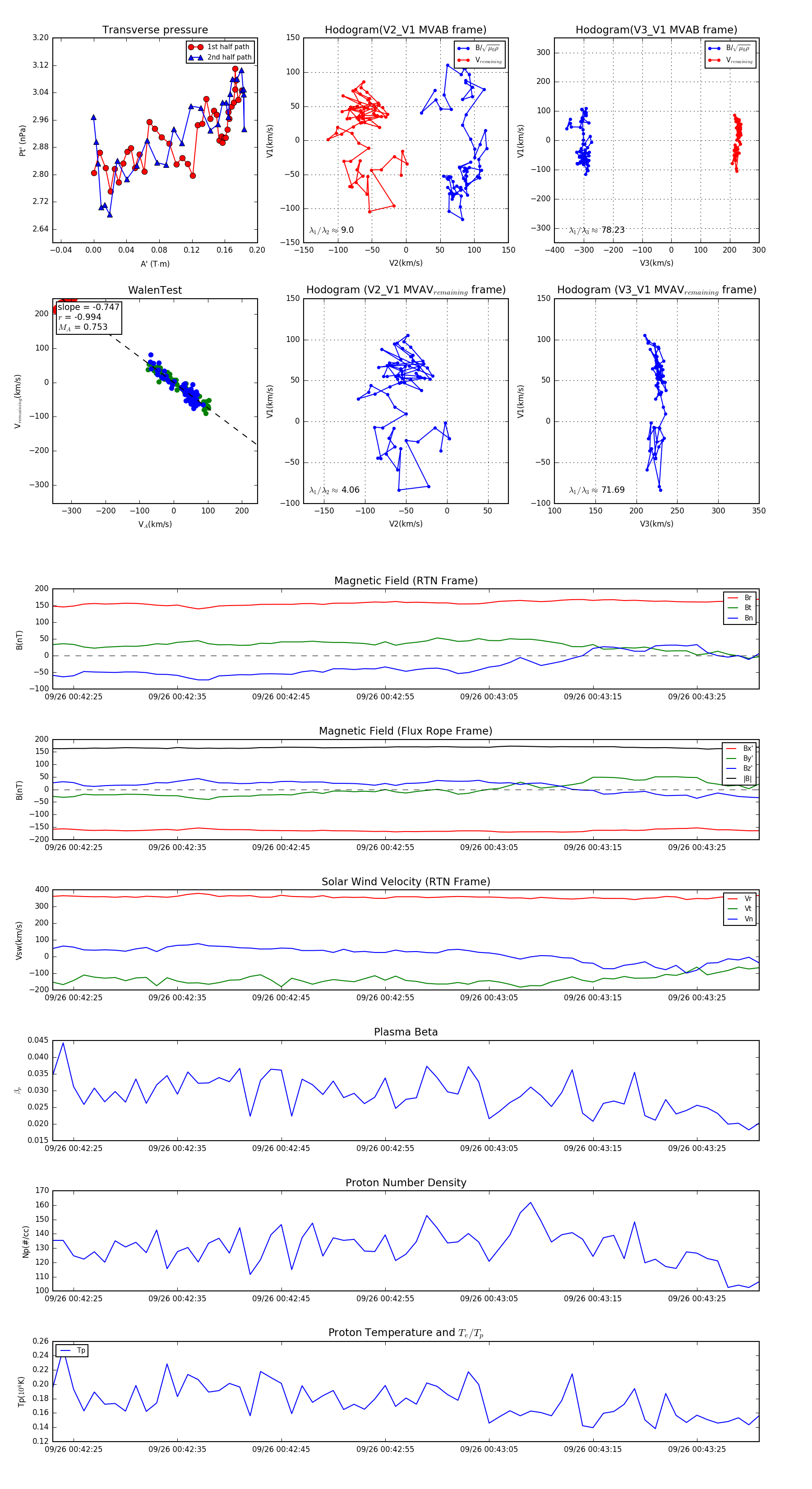
Flux Rope in 2023

Flux Rope Event 2023-09-26 00:42:23 ~ 2023-09-26 00:43:31 (69 seconds)


plot