HOME   LIST
‹–   –›

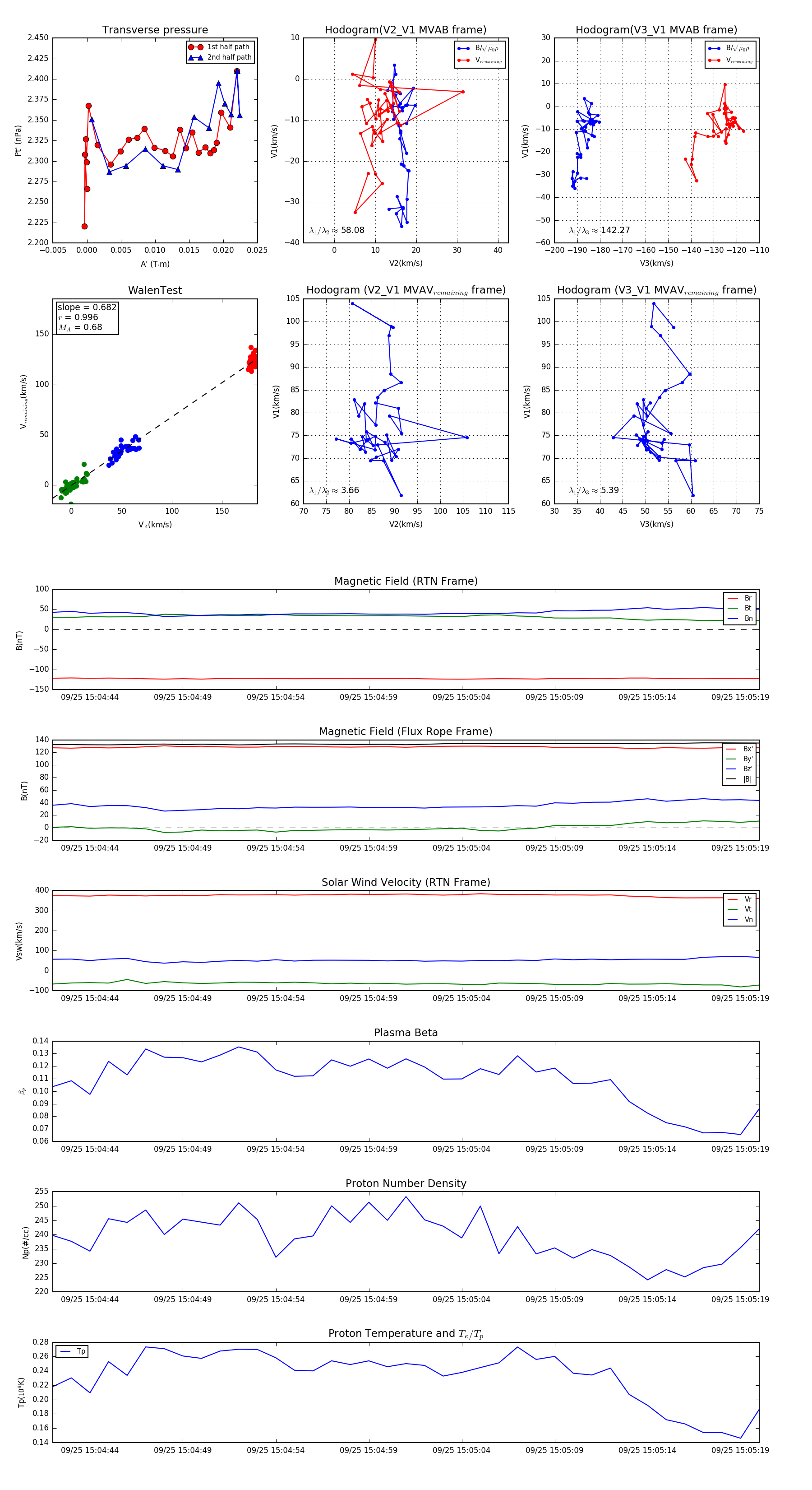
Flux Rope in 2023

Flux Rope Event 2023-09-25 15:04:42 ~ 2023-09-25 15:05:20 (39 seconds)


plot