HOME   LIST
‹–   –›

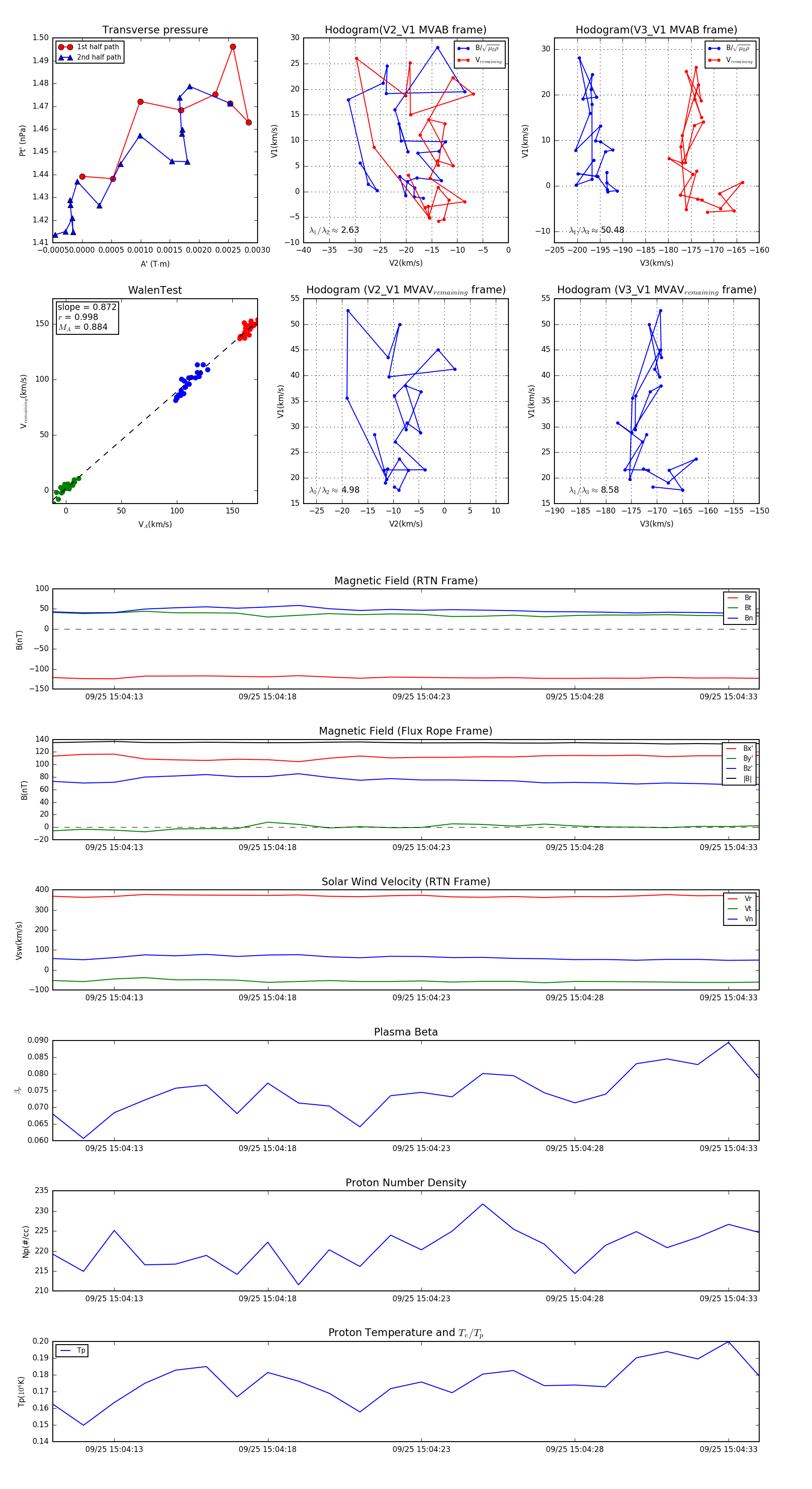
Flux Rope in 2023

Flux Rope Event 2023-09-25 15:04:11 ~ 2023-09-25 15:04:34 (24 seconds)


plot