HOME   LIST
‹–   –›

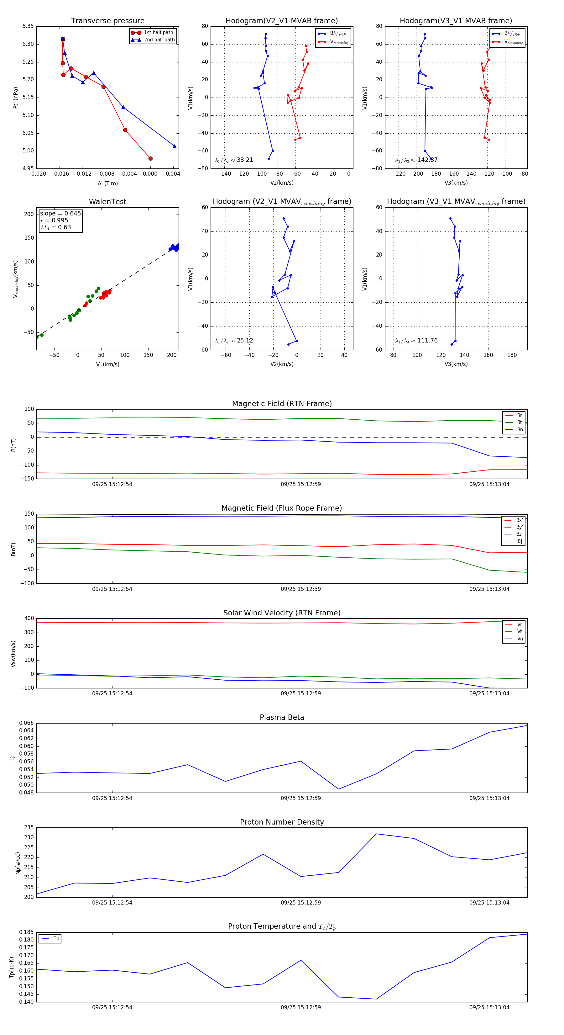
Flux Rope in 2023

Flux Rope Event 2023-09-25 15:12:52 ~ 2023-09-25 15:13:05 (14 seconds)


plot