HOME   LIST
‹–   –›

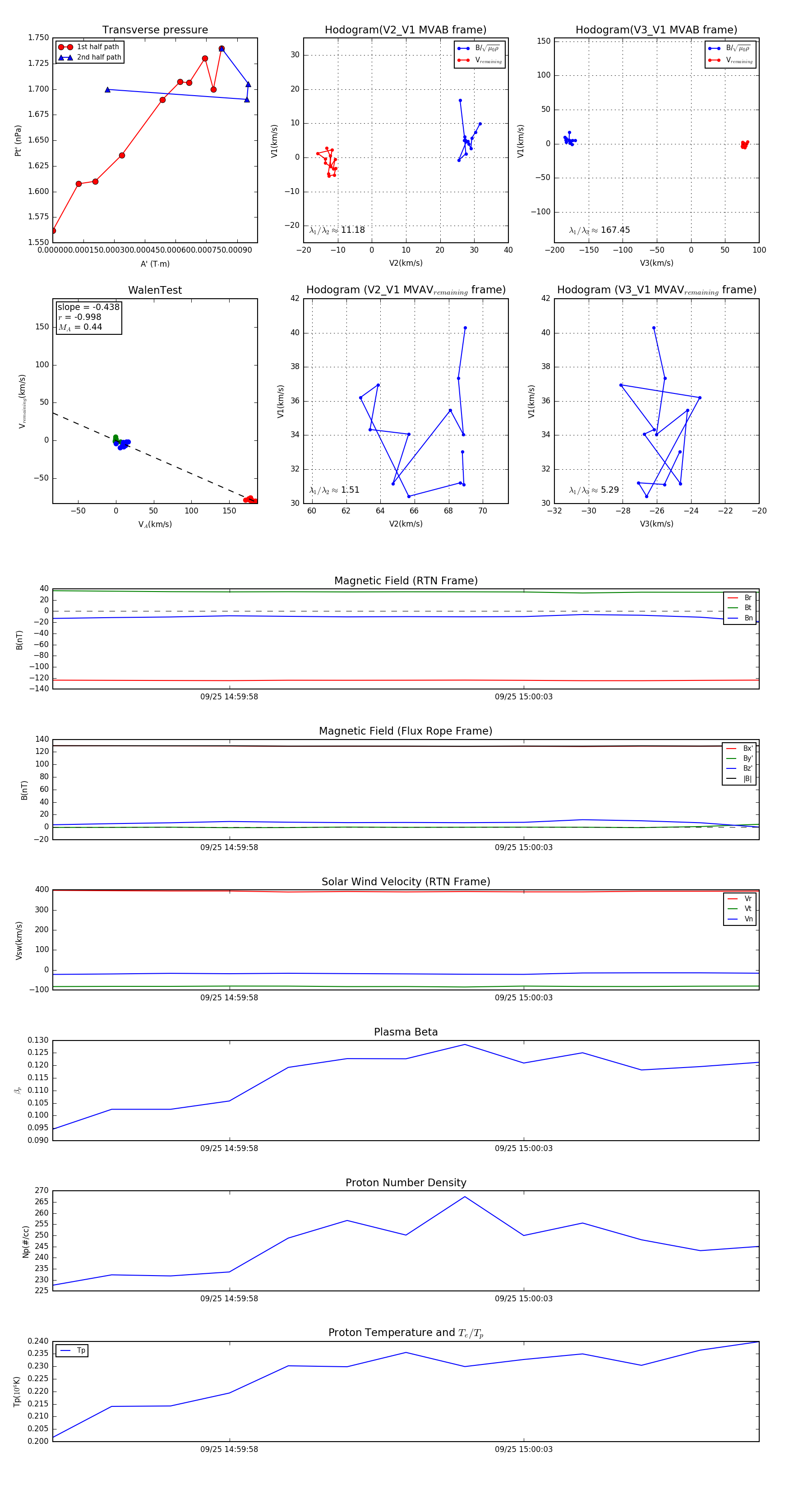
Flux Rope in 2023

Flux Rope Event 2023-09-25 14:59:55 ~ 2023-09-25 15:00:07 (13 seconds)


plot