HOME   LIST
‹–   –›

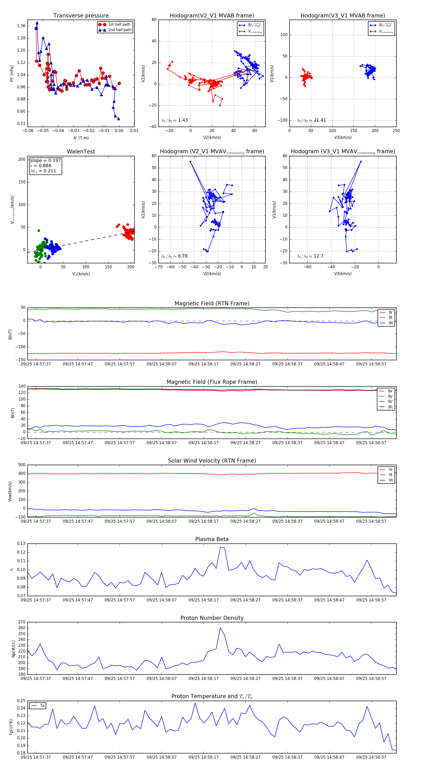
Flux Rope in 2023

Flux Rope Event 2023-09-25 14:57:35 ~ 2023-09-25 14:59:03 (89 seconds)


plot