HOME   LIST
‹–   –›

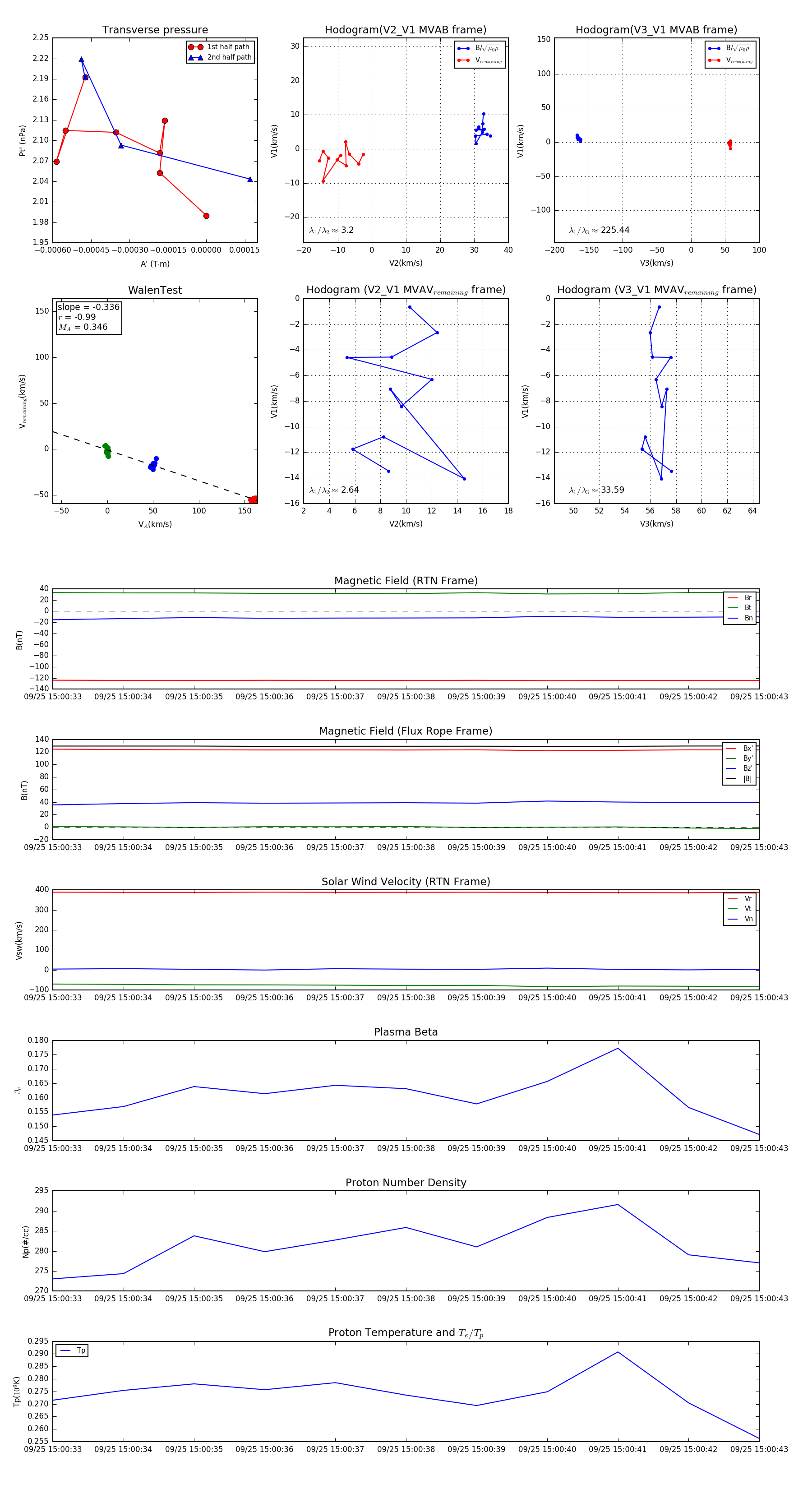
Flux Rope in 2023

Flux Rope Event 2023-09-25 15:00:33 ~ 2023-09-25 15:00:43 (11 seconds)


plot