HOME   LIST
‹–   –›

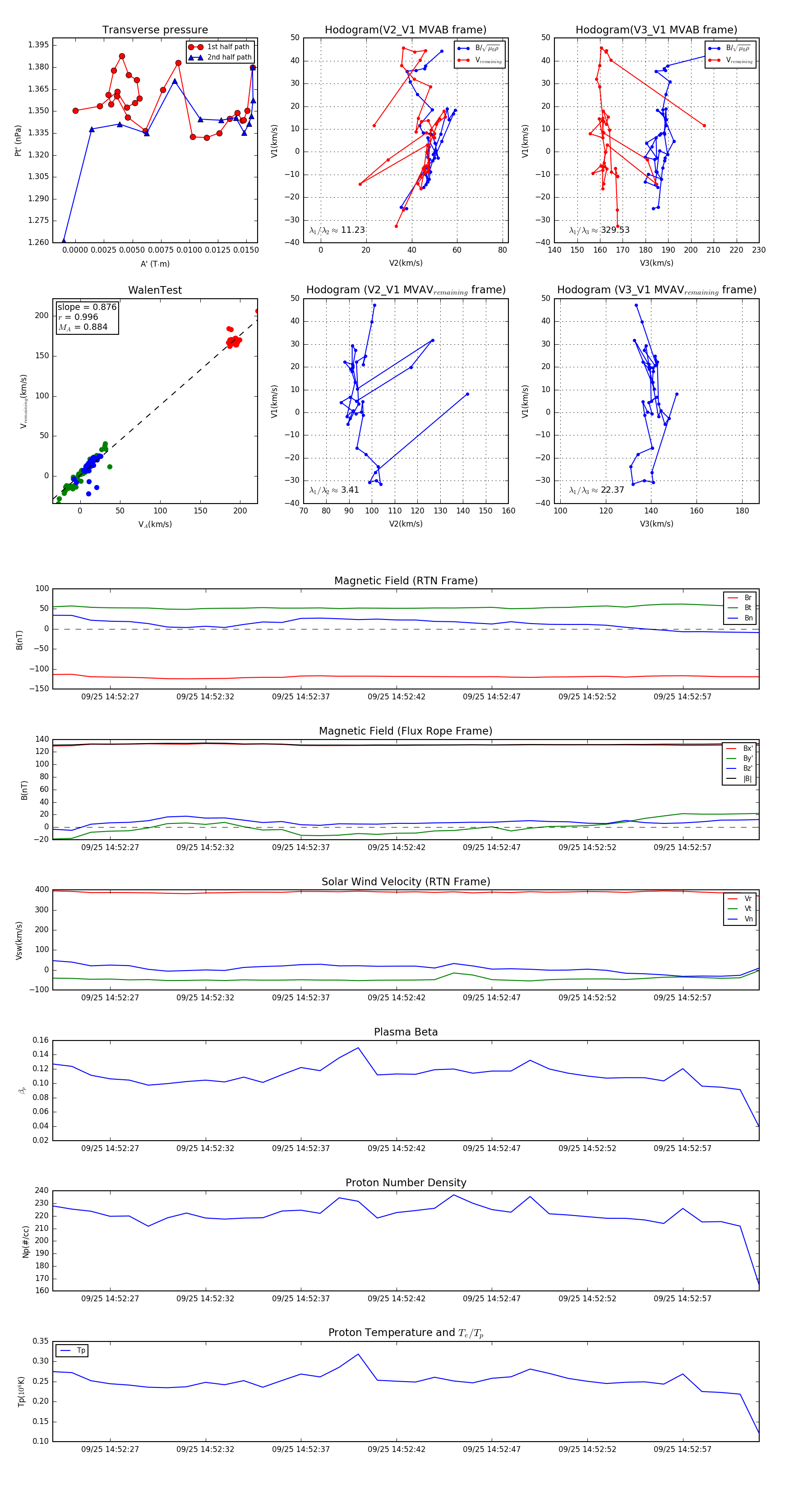
Flux Rope in 2023

Flux Rope Event 2023-09-25 14:52:24 ~ 2023-09-25 14:53:01 (38 seconds)


plot