HOME   LIST
‹–   –›

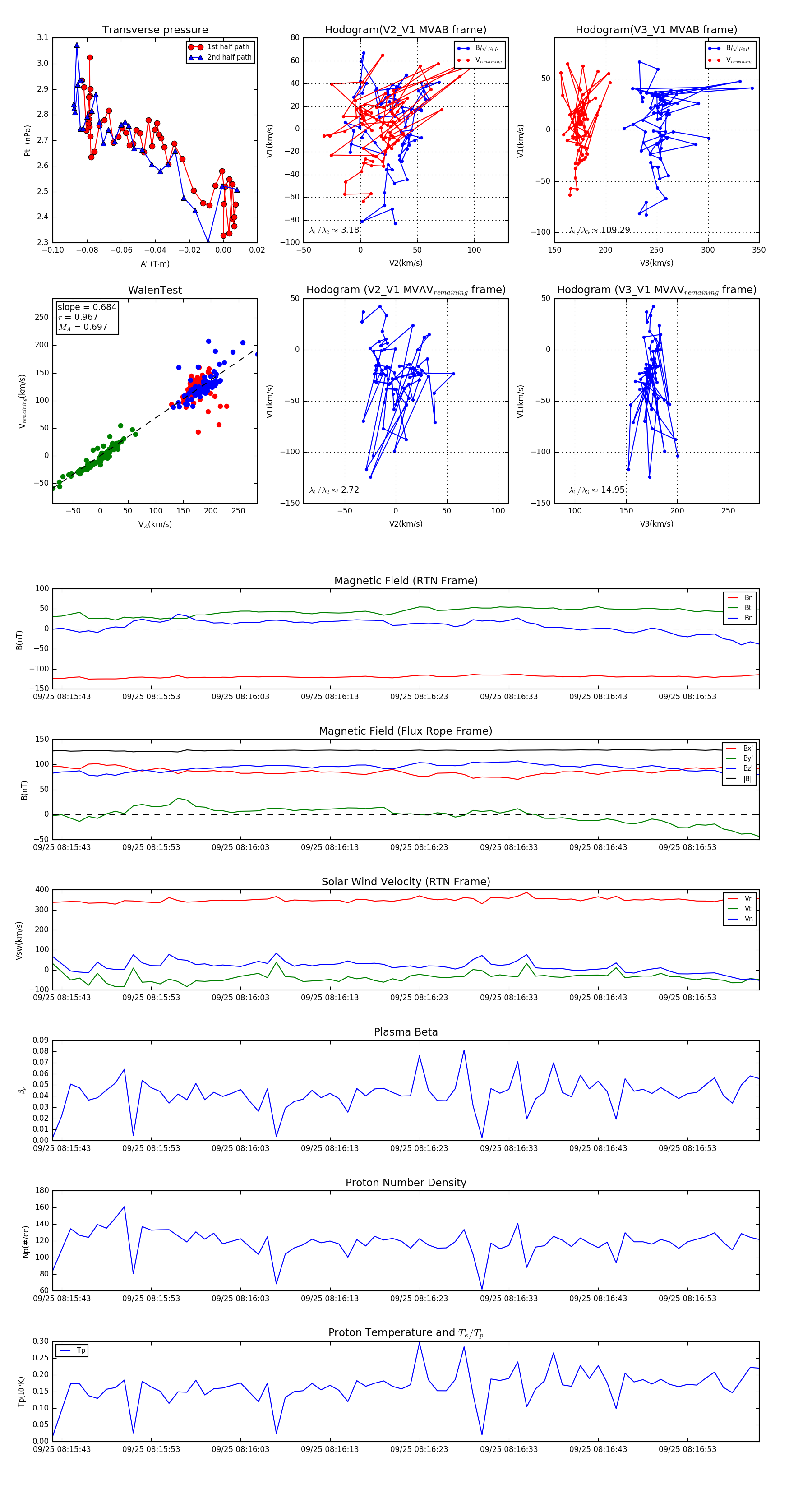
Flux Rope in 2023

Flux Rope Event 2023-09-25 08:15:42 ~ 2023-09-25 08:17:01 (80 seconds)


plot