HOME   LIST
‹–   –›

Flux Rope in 2023

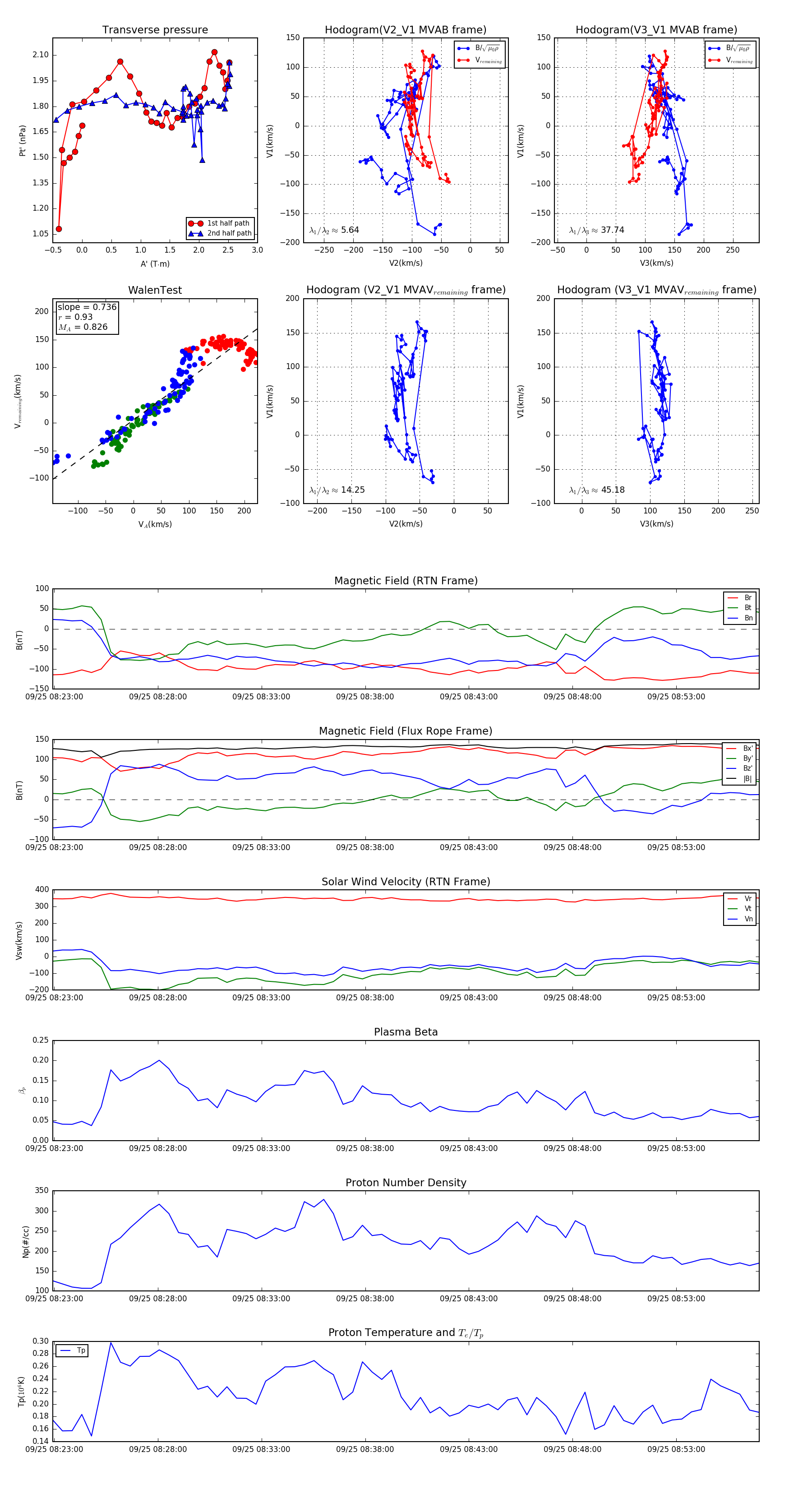
Flux Rope Event 2023-09-25 08:22:56 ~ 2023-09-25 08:57:00 (2045 seconds)


plot