HOME   LIST
‹–   –›

Flux Rope in 2023

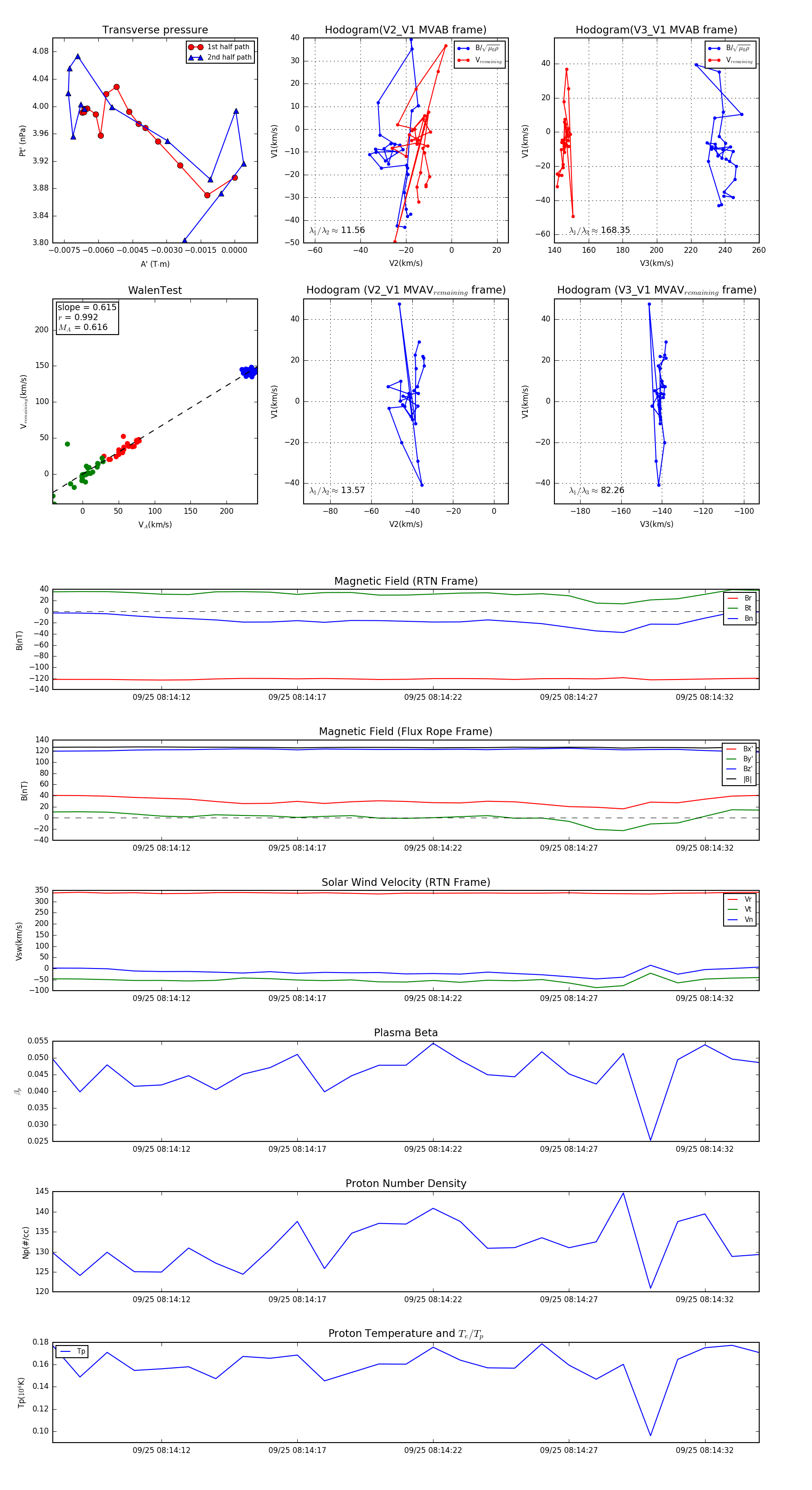
Flux Rope Event 2023-09-25 08:14:08 ~ 2023-09-25 08:14:34 (27 seconds)


plot