HOME   LIST
‹–   –›

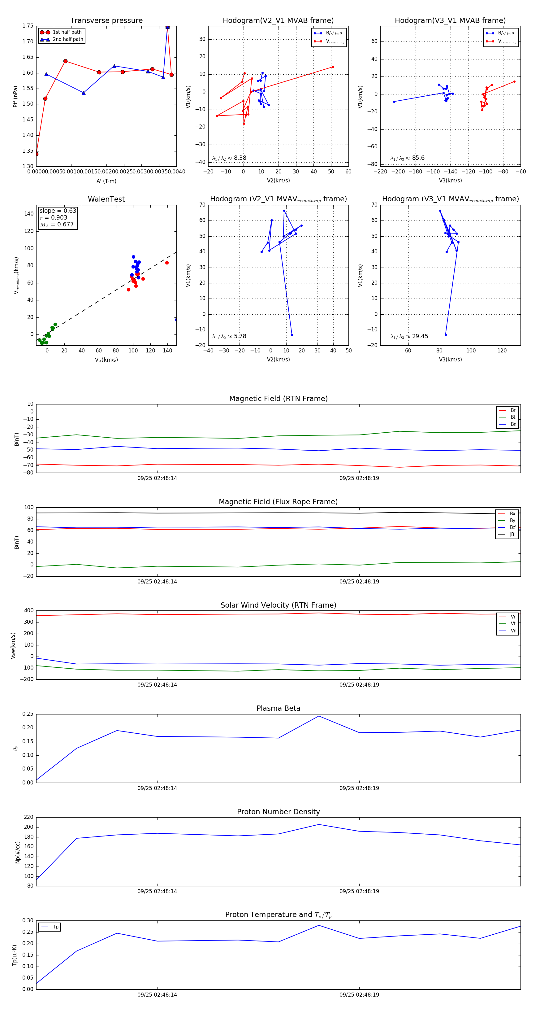
Flux Rope in 2023

Flux Rope Event 2023-09-25 02:48:11 ~ 2023-09-25 02:48:23 (13 seconds)


plot