HOME   LIST
‹–   –›

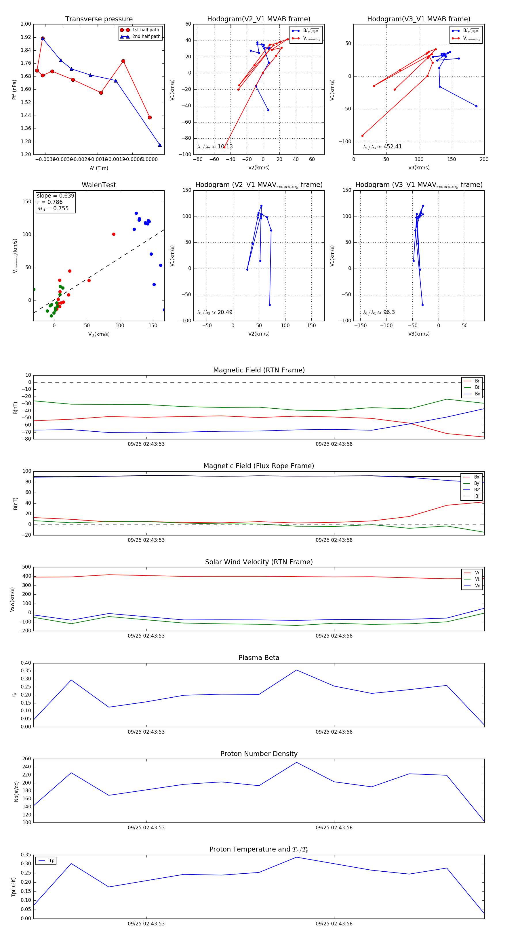
Flux Rope in 2023

Flux Rope Event 2023-09-25 02:43:50 ~ 2023-09-25 02:44:02 (13 seconds)


plot