HOME   LIST
‹–   –›

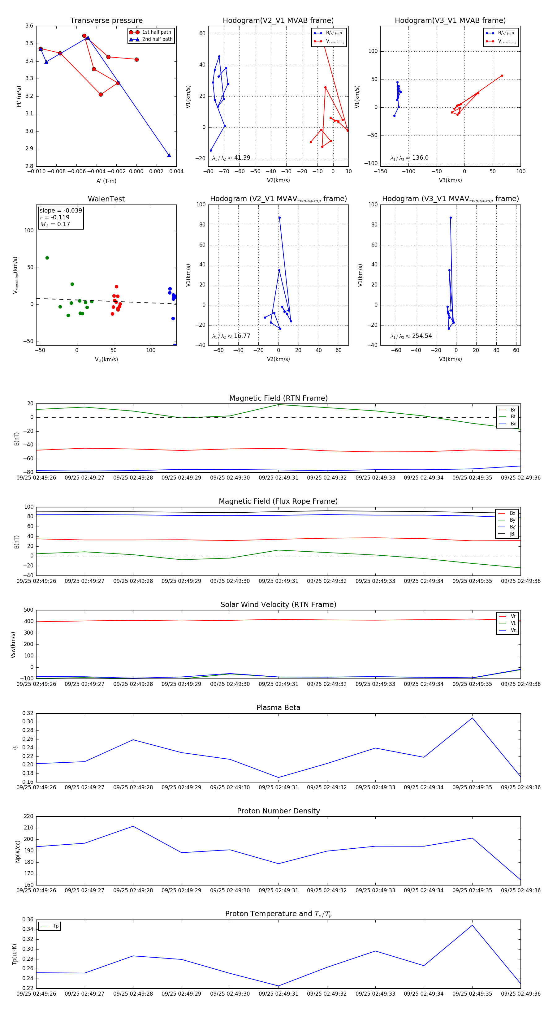
Flux Rope in 2023

Flux Rope Event 2023-09-25 02:49:26 ~ 2023-09-25 02:49:36 (11 seconds)


plot