HOME   LIST
‹–   –›

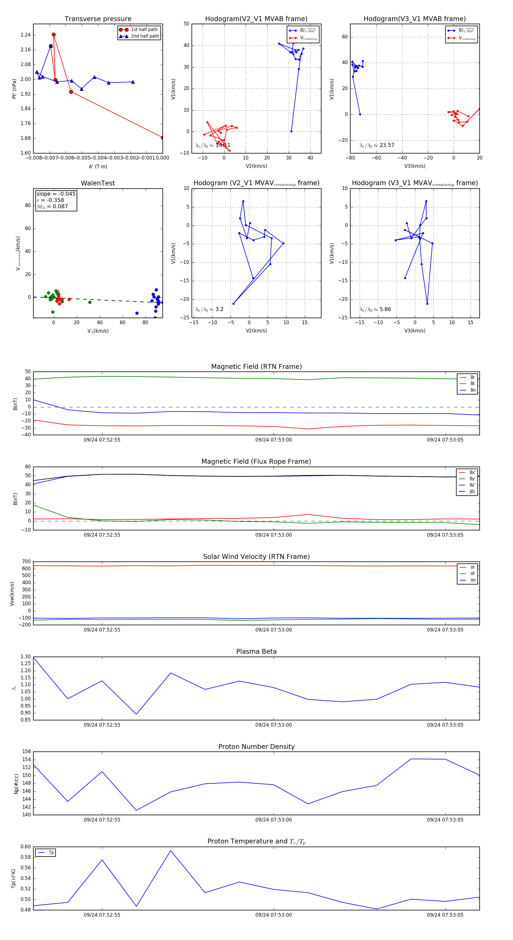
Flux Rope in 2023

Flux Rope Event 2023-09-24 07:52:53 ~ 2023-09-24 07:53:06 (14 seconds)


plot