HOME   LIST
‹–   –›

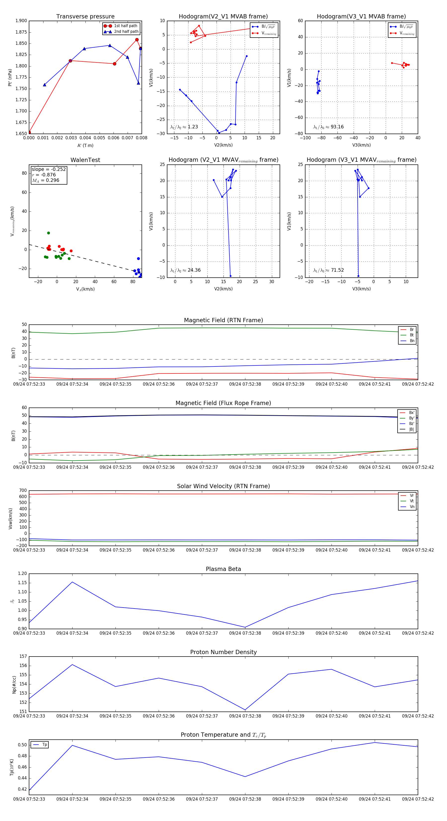
Flux Rope in 2023

Flux Rope Event 2023-09-24 07:52:33 ~ 2023-09-24 07:52:42 (10 seconds)


plot