HOME   LIST
‹–   –›

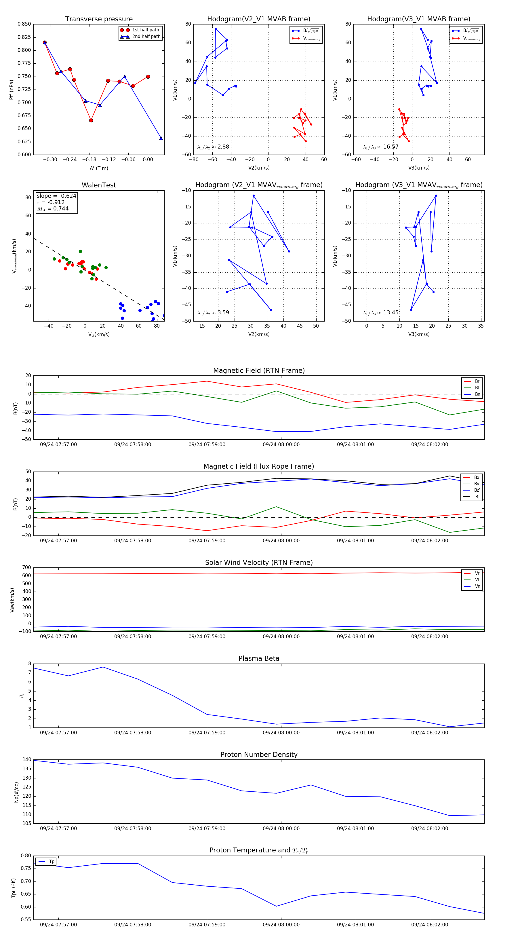
Flux Rope in 2023

Flux Rope Event 2023-09-24 07:56:40 ~ 2023-09-24 08:02:44 (365 seconds)


plot