HOME   LIST
‹–   –›

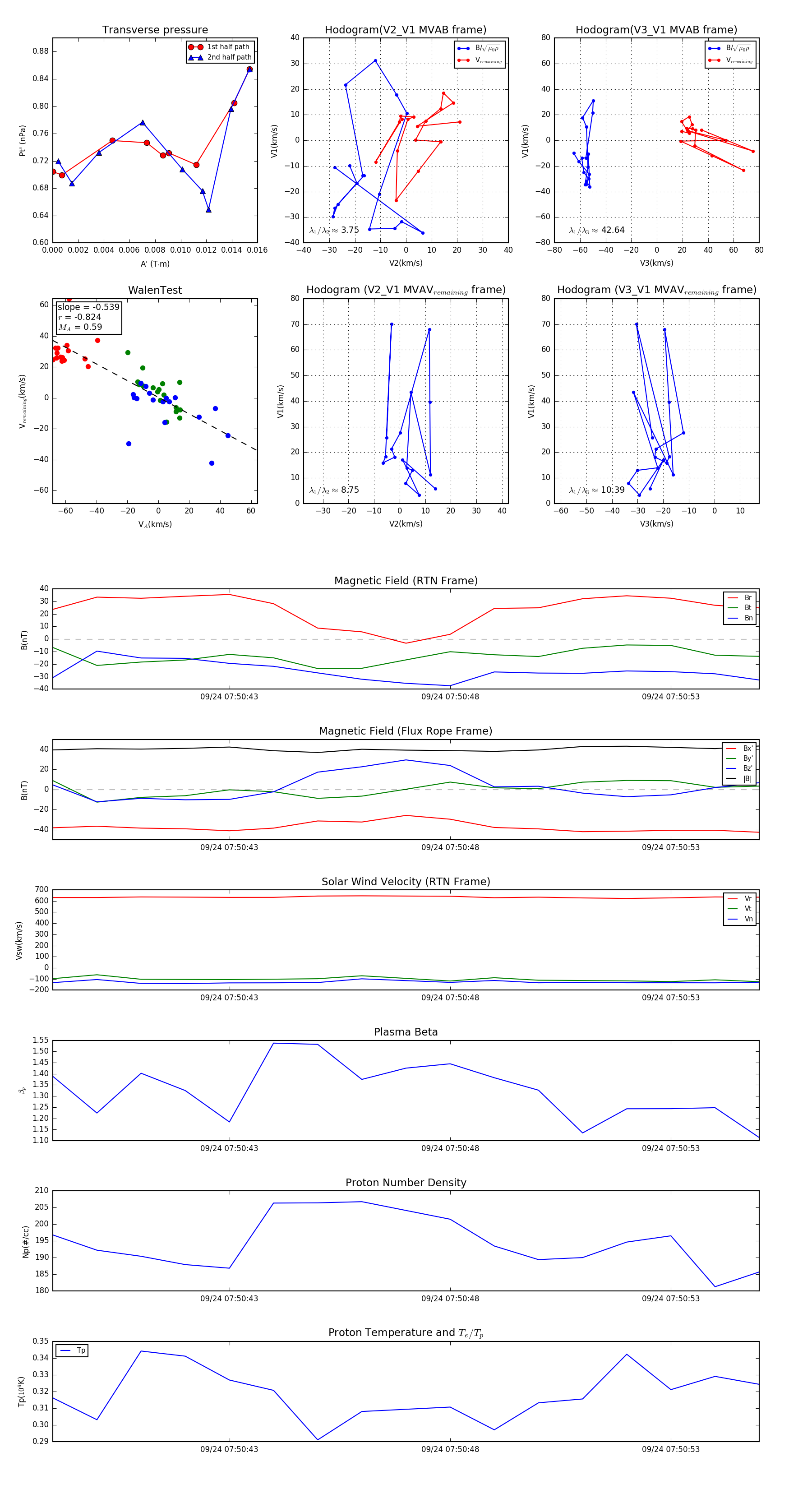
Flux Rope in 2023

Flux Rope Event 2023-09-24 07:50:39 ~ 2023-09-24 07:50:55 (17 seconds)


plot