HOME   LIST
‹–   –›

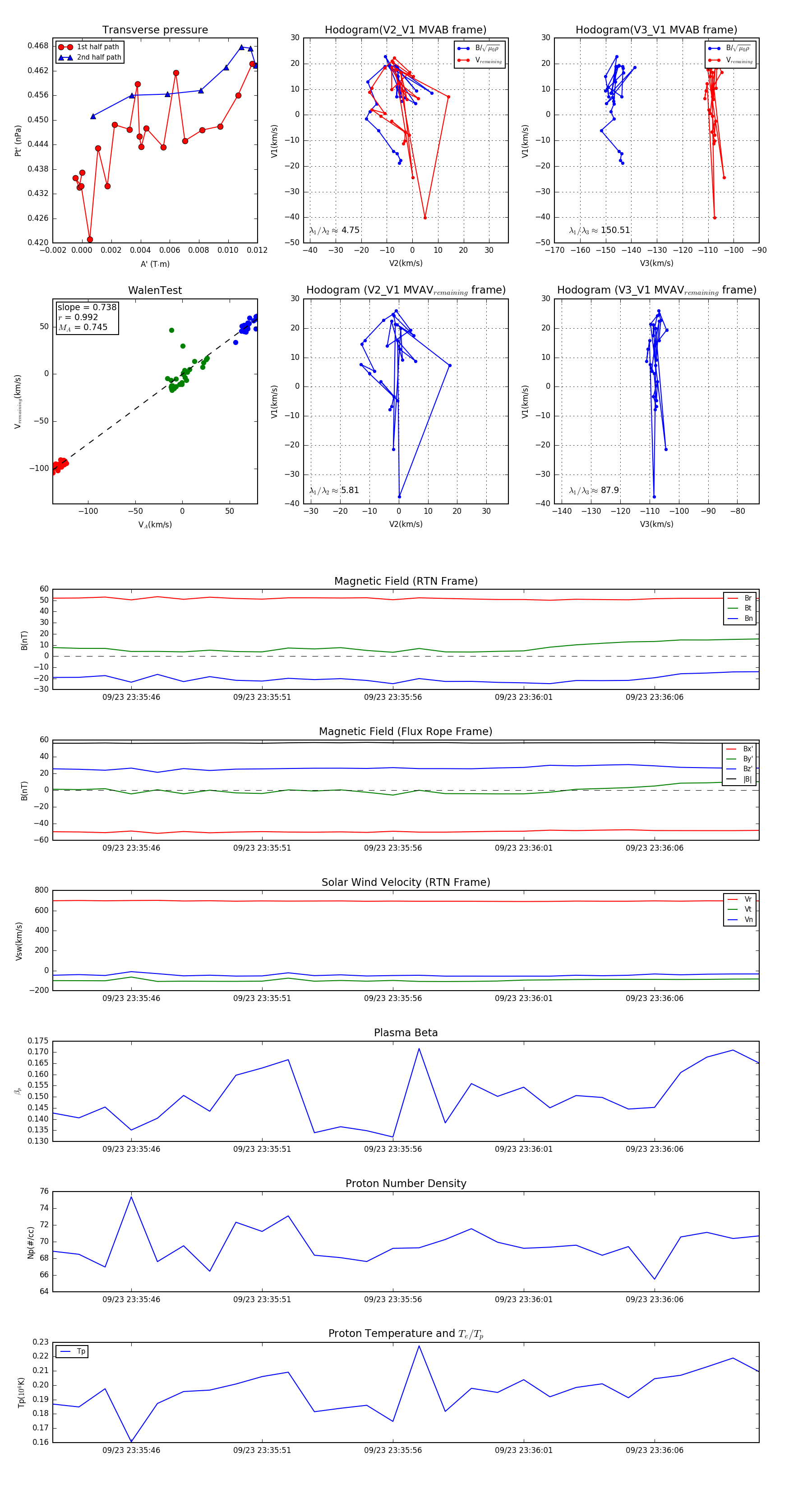
Flux Rope in 2023

Flux Rope Event 2023-09-23 23:35:43 ~ 2023-09-23 23:36:10 (28 seconds)


plot