HOME   LIST
‹–   –›

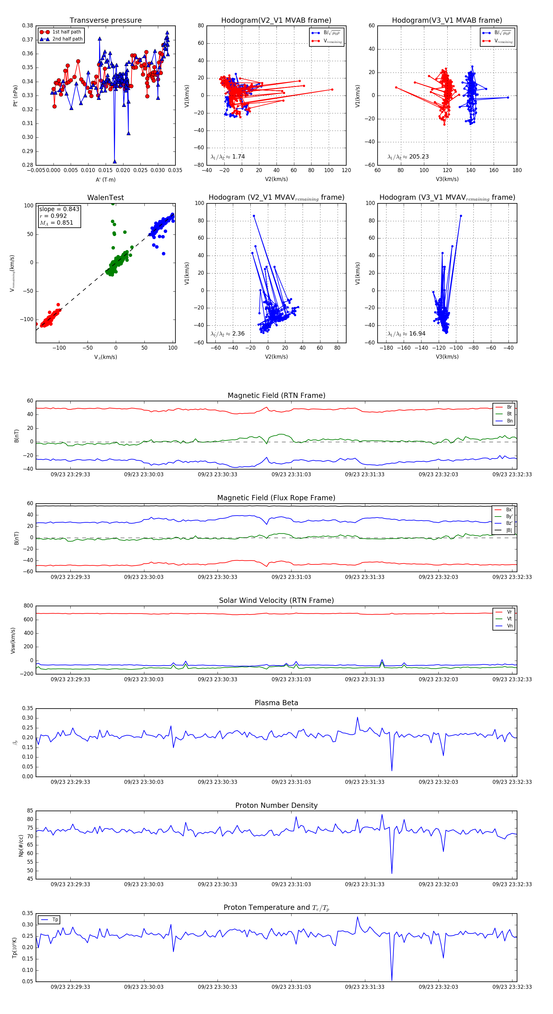
Flux Rope in 2023

Flux Rope Event 2023-09-23 23:29:19 ~ 2023-09-23 23:32:35 (197 seconds)


plot