HOME   LIST
‹–   –›

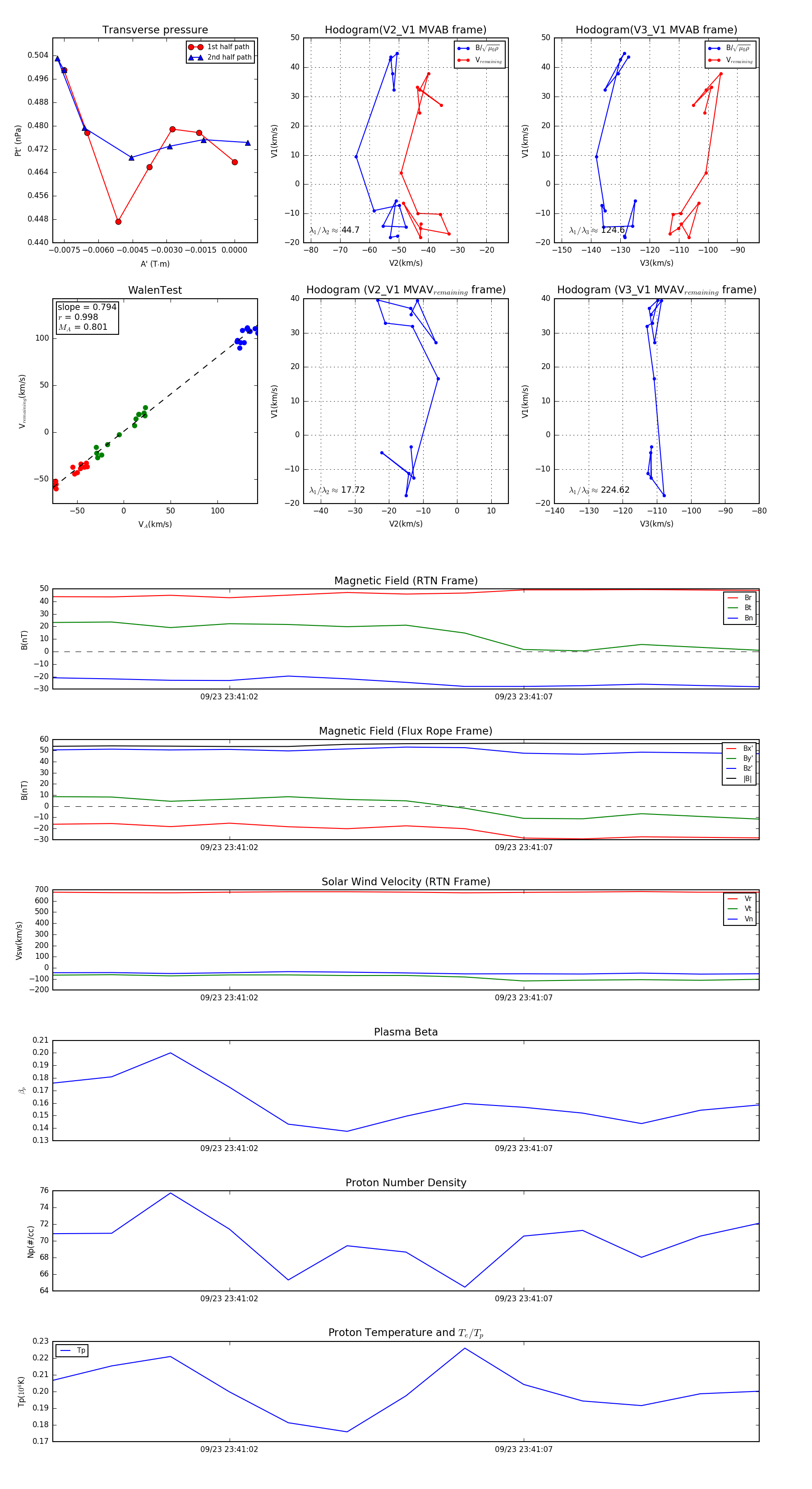
Flux Rope in 2023

Flux Rope Event 2023-09-23 23:40:59 ~ 2023-09-23 23:41:11 (13 seconds)


plot