HOME   LIST
‹–   –›

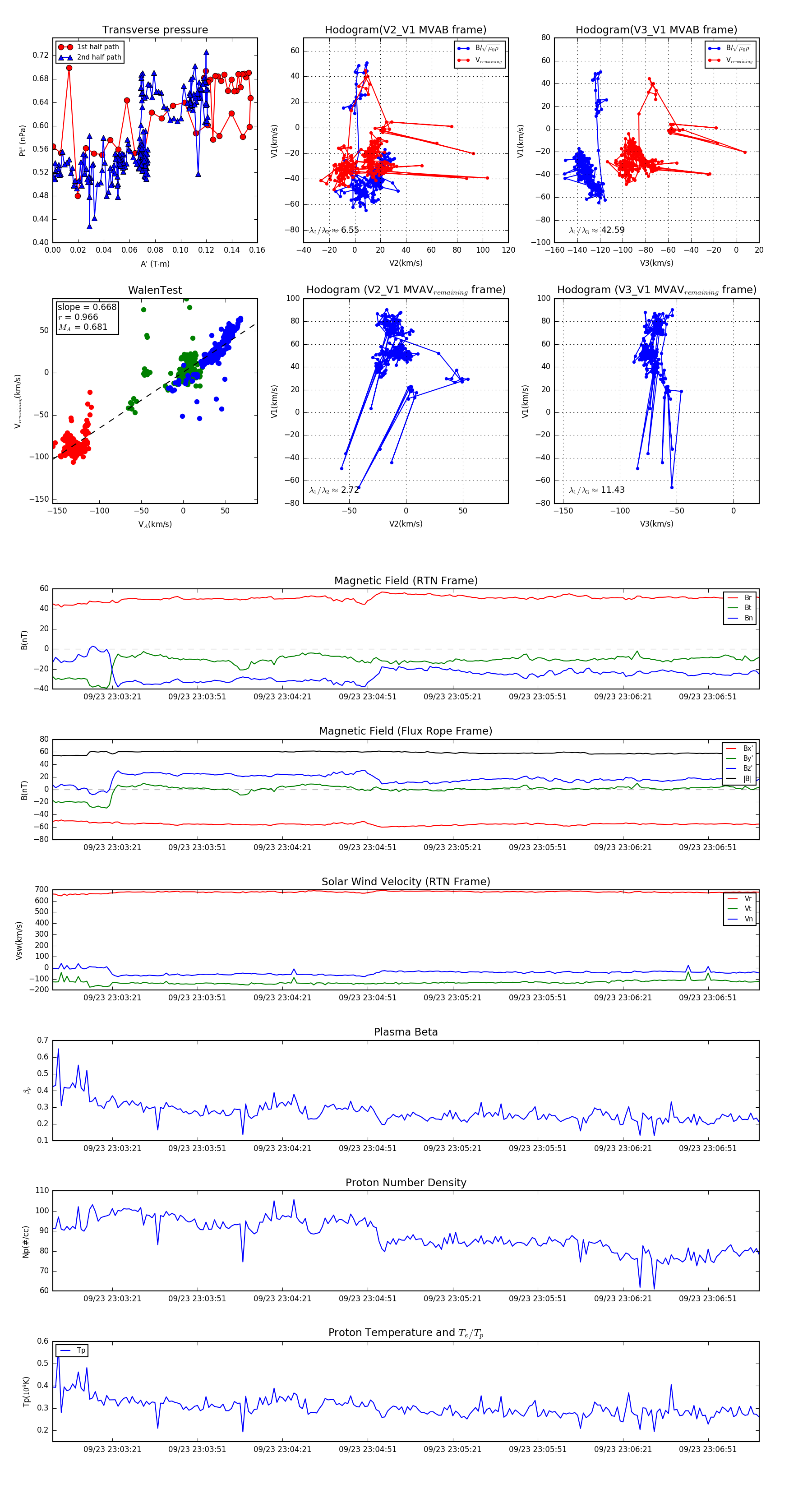
Flux Rope in 2023

Flux Rope Event 2023-09-23 23:03:00 ~ 2023-09-23 23:07:09 (250 seconds)


plot