HOME   LIST
‹–   –›

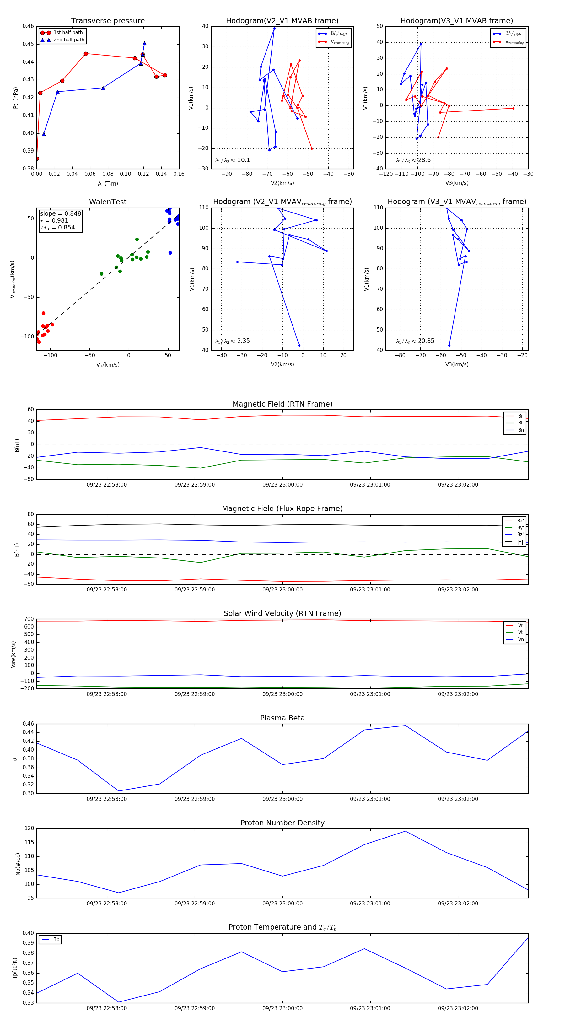
Flux Rope in 2023

Flux Rope Event 2023-09-23 22:57:12 ~ 2023-09-23 23:02:48 (337 seconds)


plot