HOME   LIST
‹–   –›

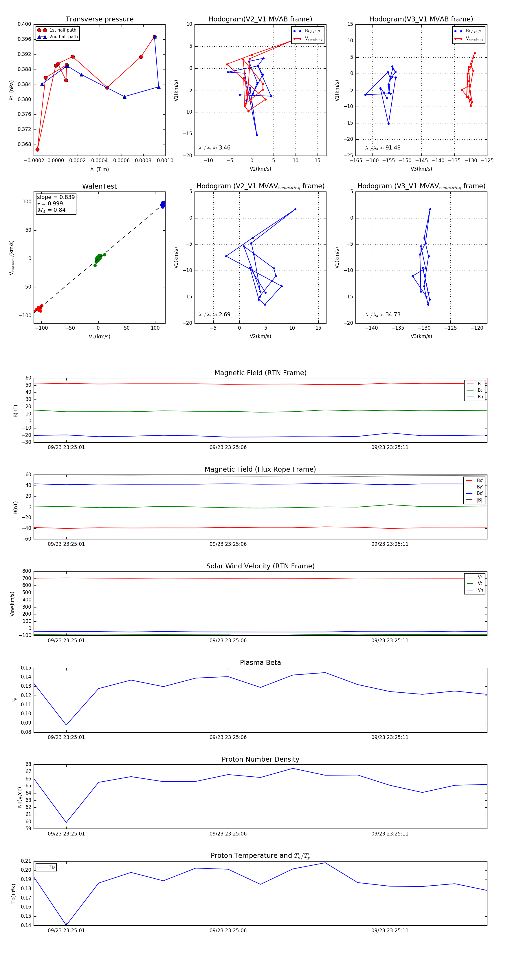
Flux Rope in 2023

Flux Rope Event 2023-09-23 23:25:00 ~ 2023-09-23 23:25:14 (15 seconds)


plot