HOME   LIST
‹–   –›

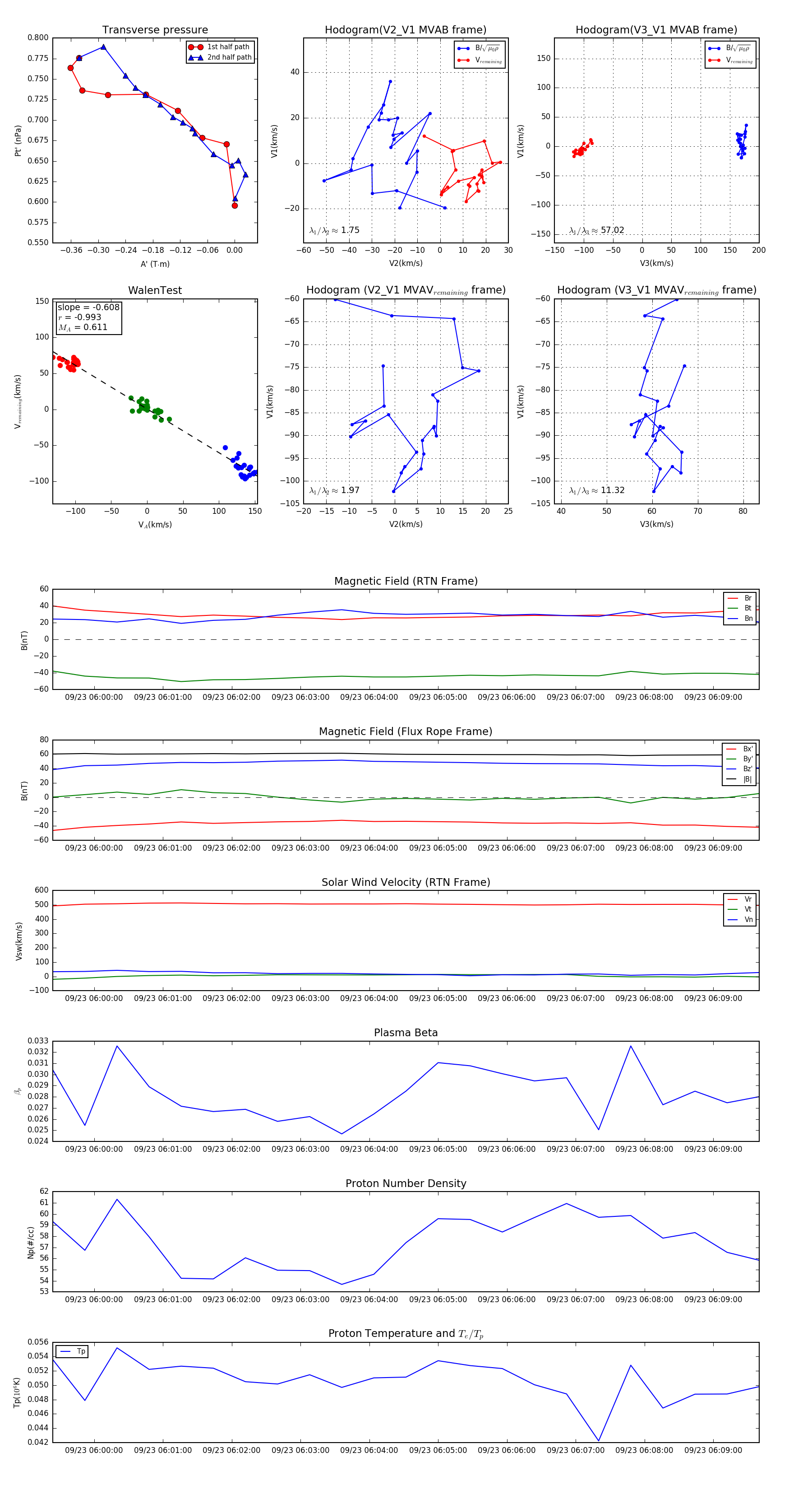
Flux Rope in 2023

Flux Rope Event 2023-09-23 05:59:24 ~ 2023-09-23 06:09:40 (617 seconds)


plot