HOME   LIST
‹–   –›

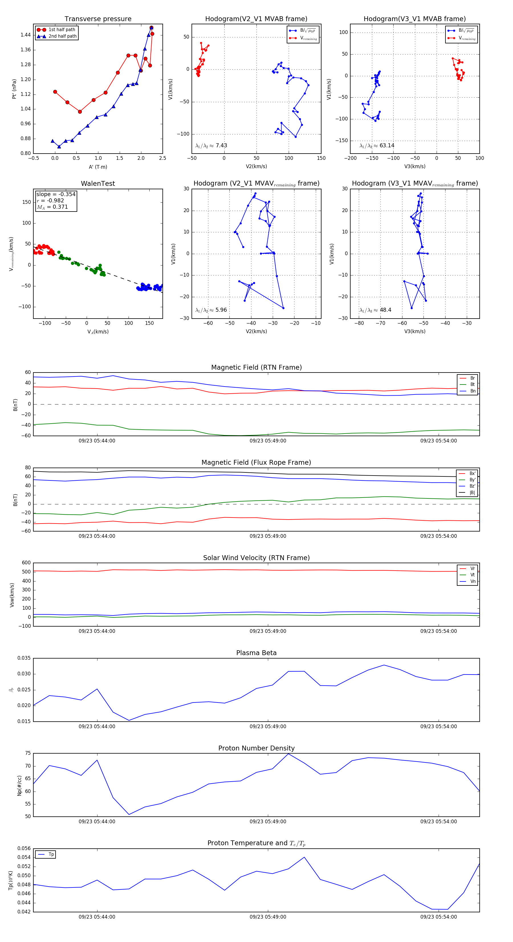
Flux Rope in 2023

Flux Rope Event 2023-09-23 05:42:08 ~ 2023-09-23 05:55:12 (785 seconds)


plot