HOME   LIST
‹–   –›

Flux Rope in 2023

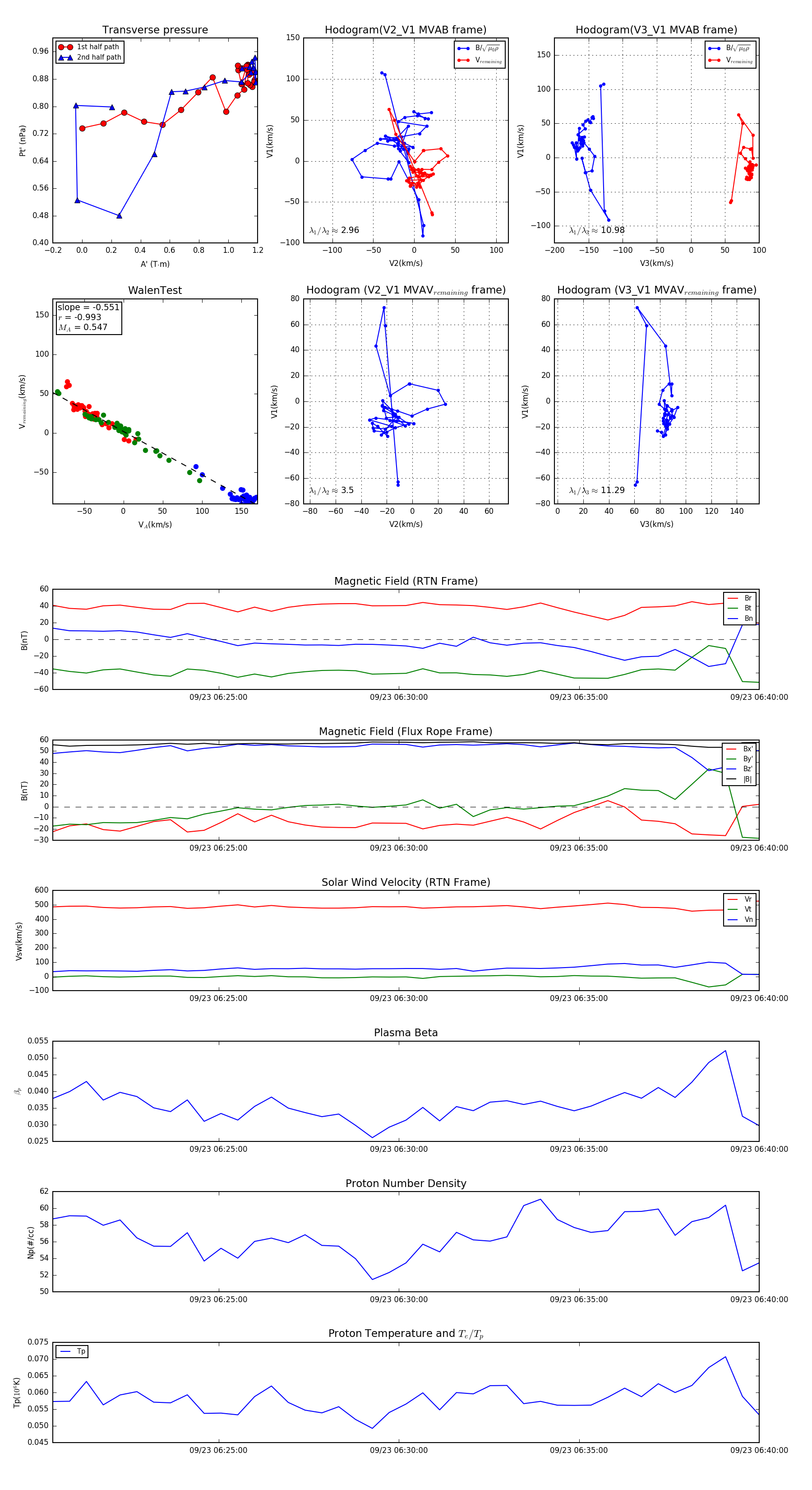
Flux Rope Event 2023-09-23 06:20:24 ~ 2023-09-23 06:40:00 (1177 seconds)


plot