HOME   LIST
‹–   –›

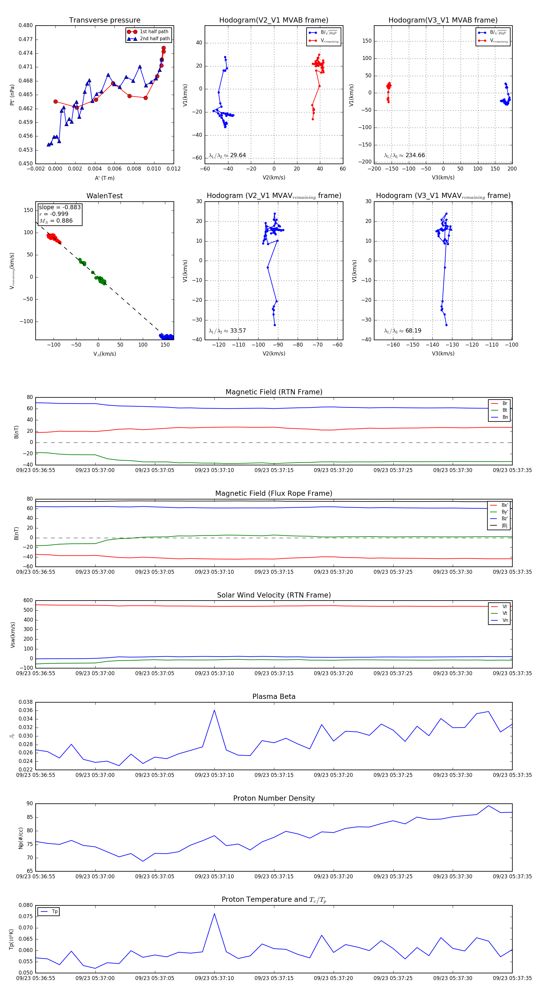
Flux Rope in 2023

Flux Rope Event 2023-09-23 05:36:55 ~ 2023-09-23 05:37:35 (41 seconds)


plot