HOME   LIST
‹–   –›

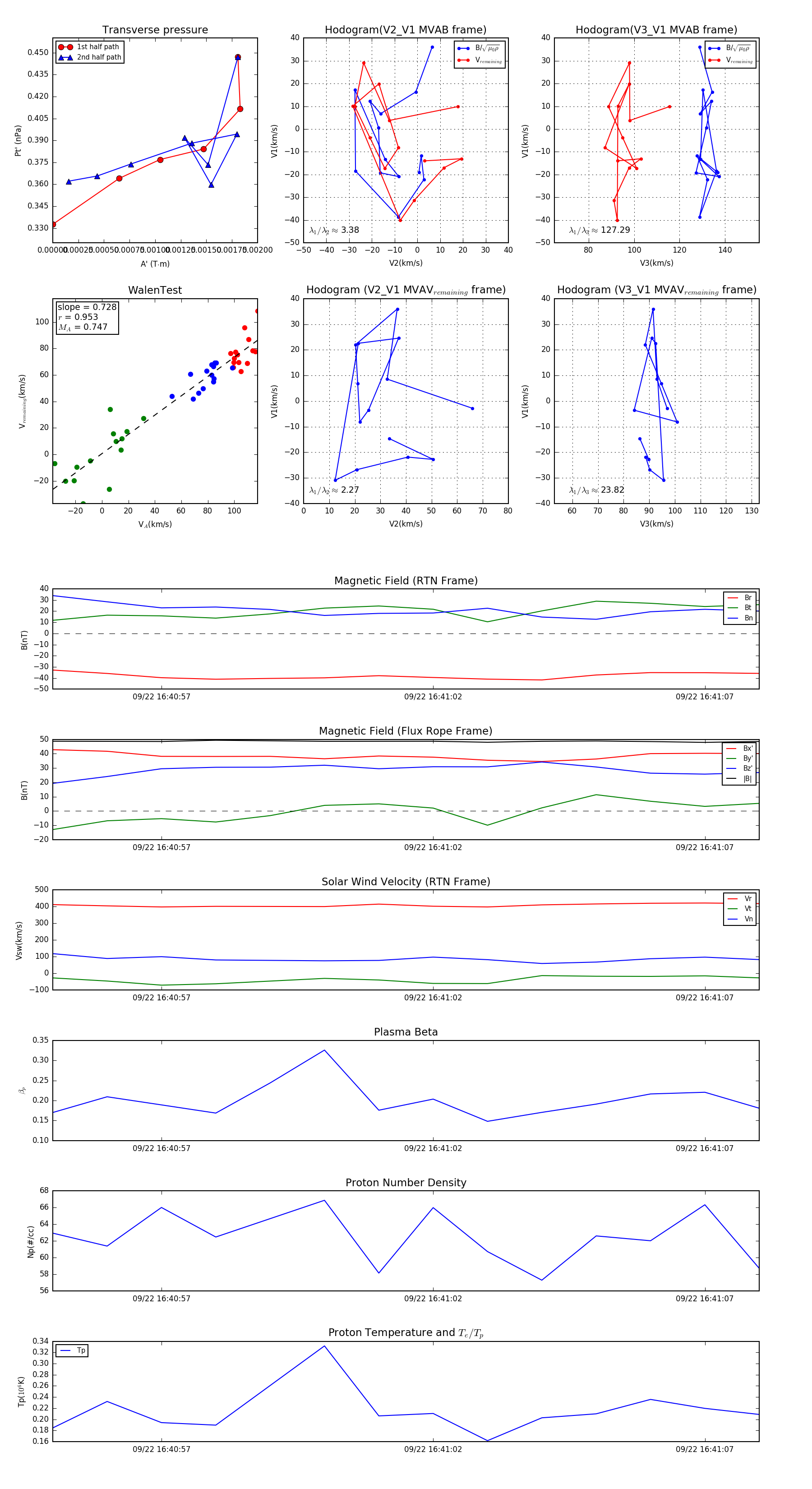
Flux Rope in 2023

Flux Rope Event 2023-09-22 16:40:55 ~ 2023-09-22 16:41:08 (14 seconds)


plot