HOME   LIST
‹–   –›

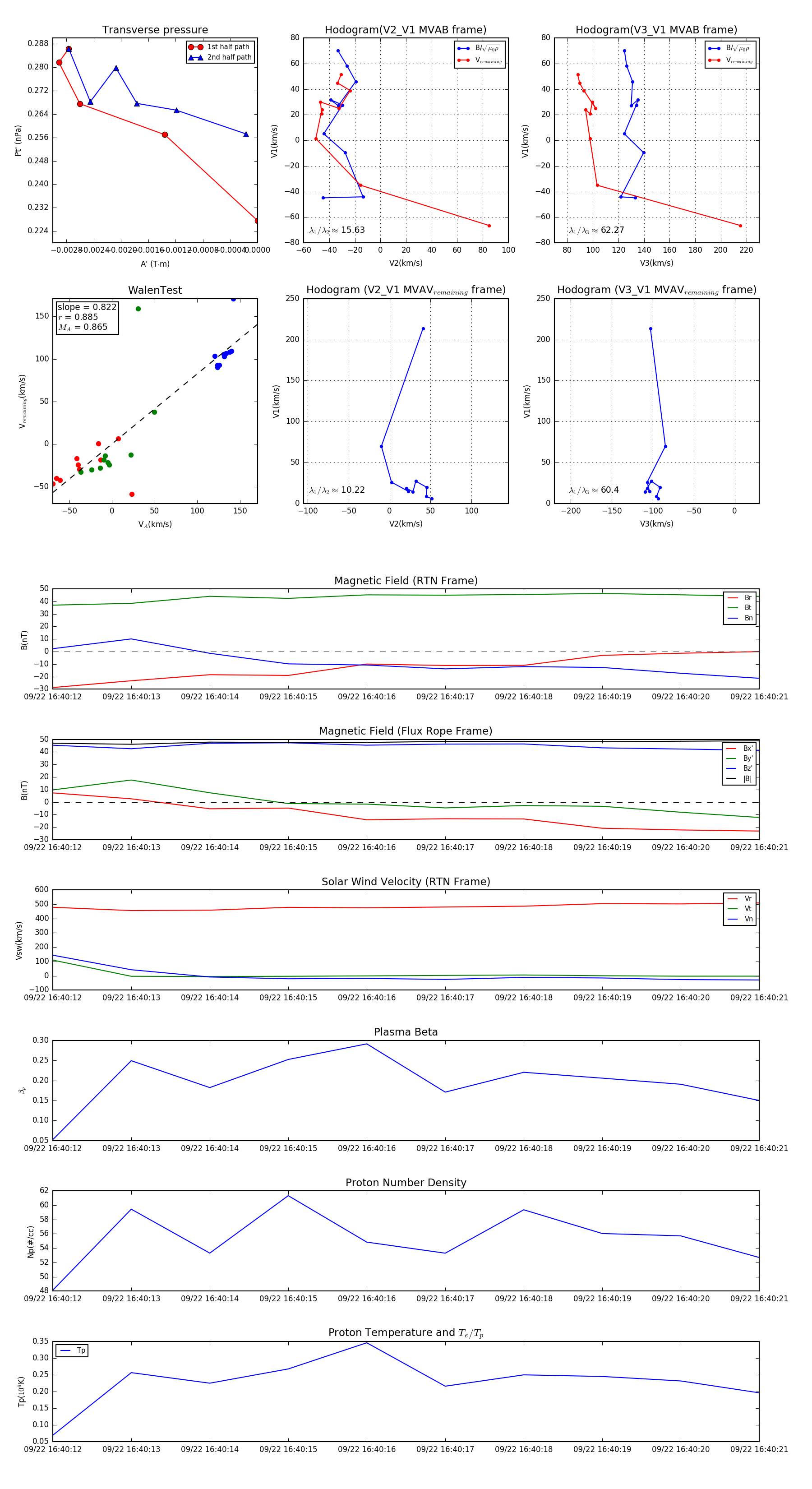
Flux Rope in 2023

Flux Rope Event 2023-09-22 16:40:12 ~ 2023-09-22 16:40:21 (10 seconds)


plot