HOME   LIST
‹–   –›

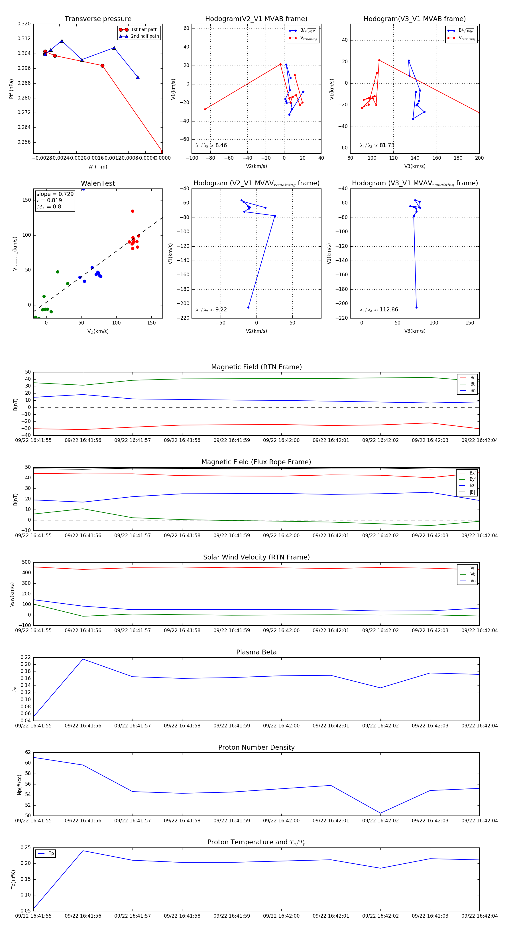
Flux Rope in 2023

Flux Rope Event 2023-09-22 16:41:55 ~ 2023-09-22 16:42:04 (10 seconds)


plot