HOME   LIST
‹–   –›

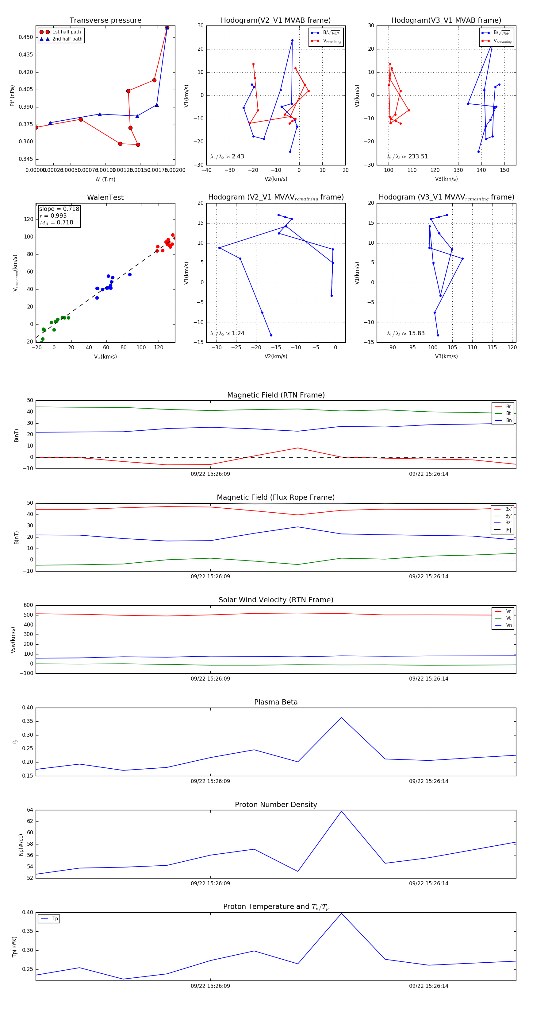
Flux Rope in 2023

Flux Rope Event 2023-09-22 15:26:05 ~ 2023-09-22 15:26:16 (12 seconds)


plot