HOME   LIST
‹–   –›

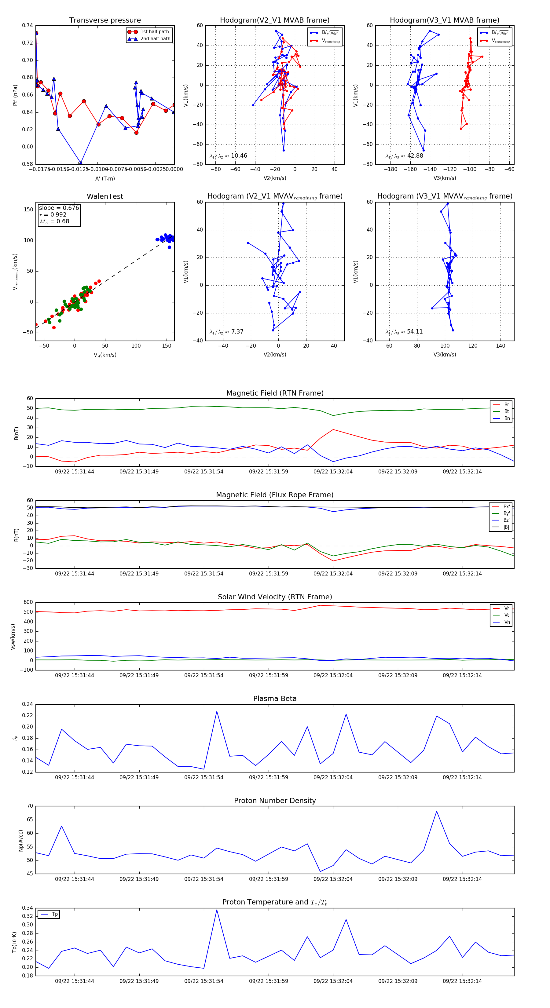
Flux Rope in 2023

Flux Rope Event 2023-09-22 15:31:41 ~ 2023-09-22 15:32:18 (38 seconds)


plot