HOME   LIST
‹–   –›

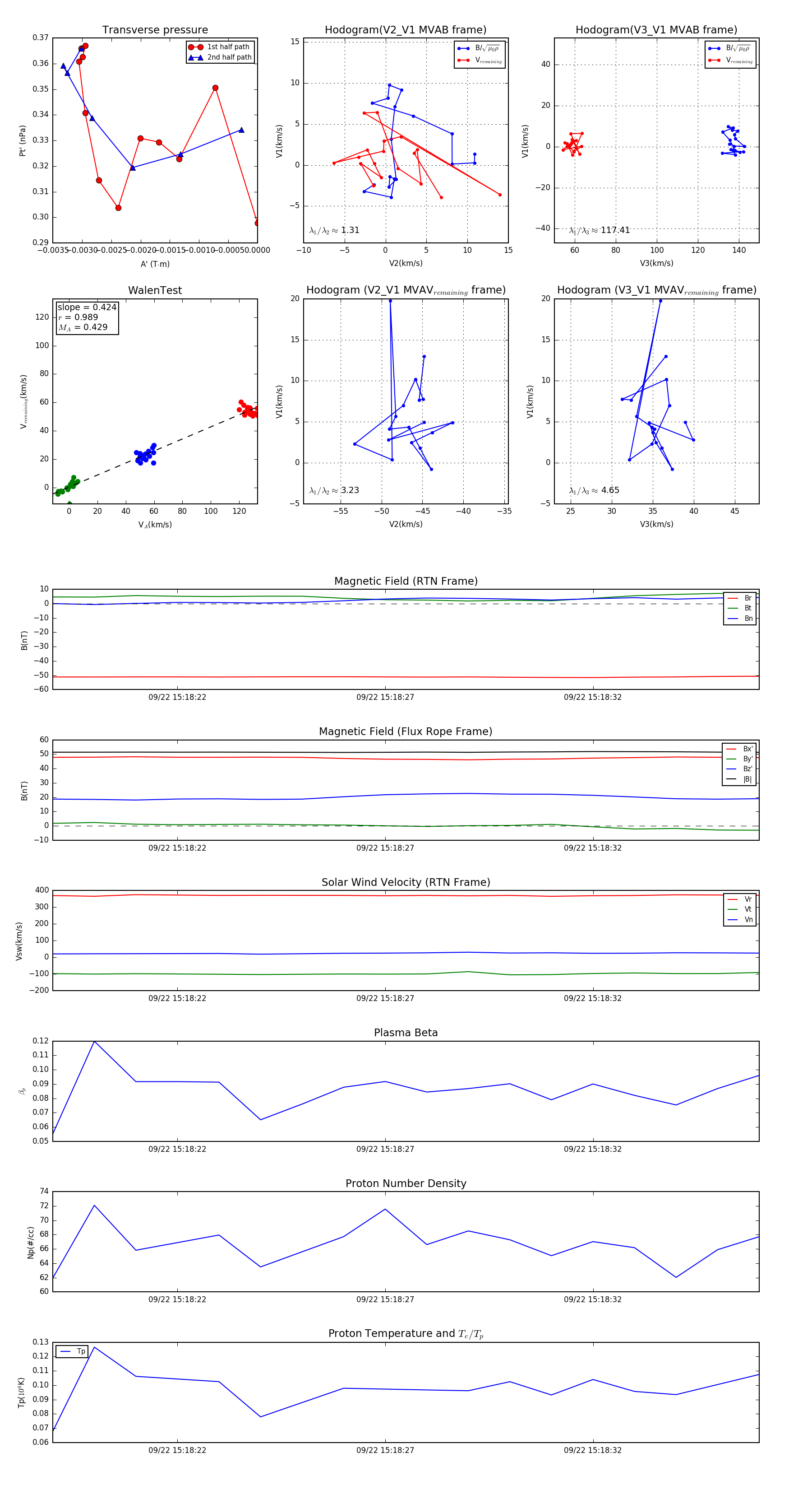
Flux Rope in 2023

Flux Rope Event 2023-09-22 15:18:19 ~ 2023-09-22 15:18:36 (18 seconds)


plot