HOME   LIST
‹–   –›

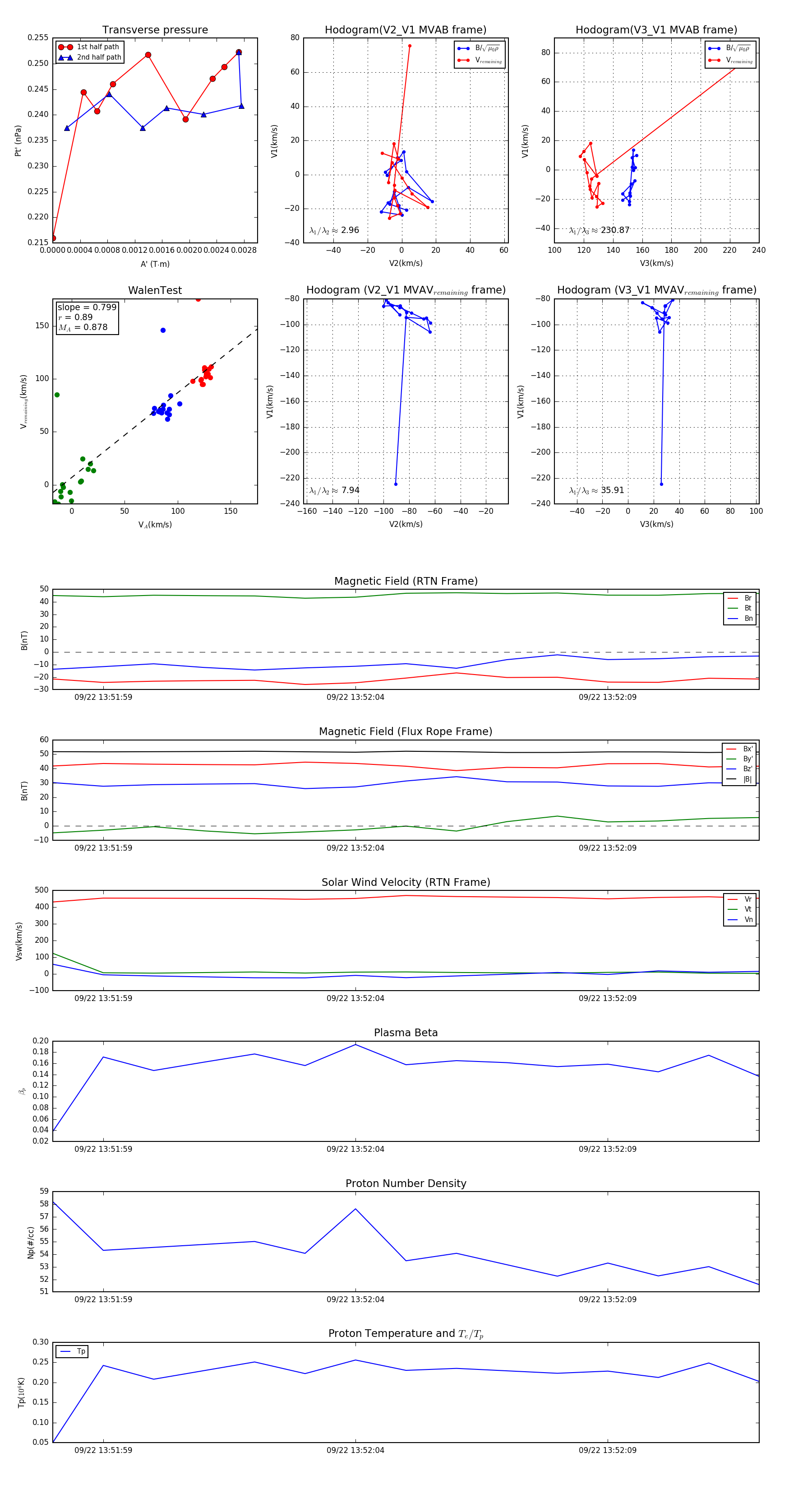
Flux Rope in 2023

Flux Rope Event 2023-09-22 13:51:58 ~ 2023-09-22 13:52:12 (15 seconds)


plot