HOME   LIST
‹–   –›

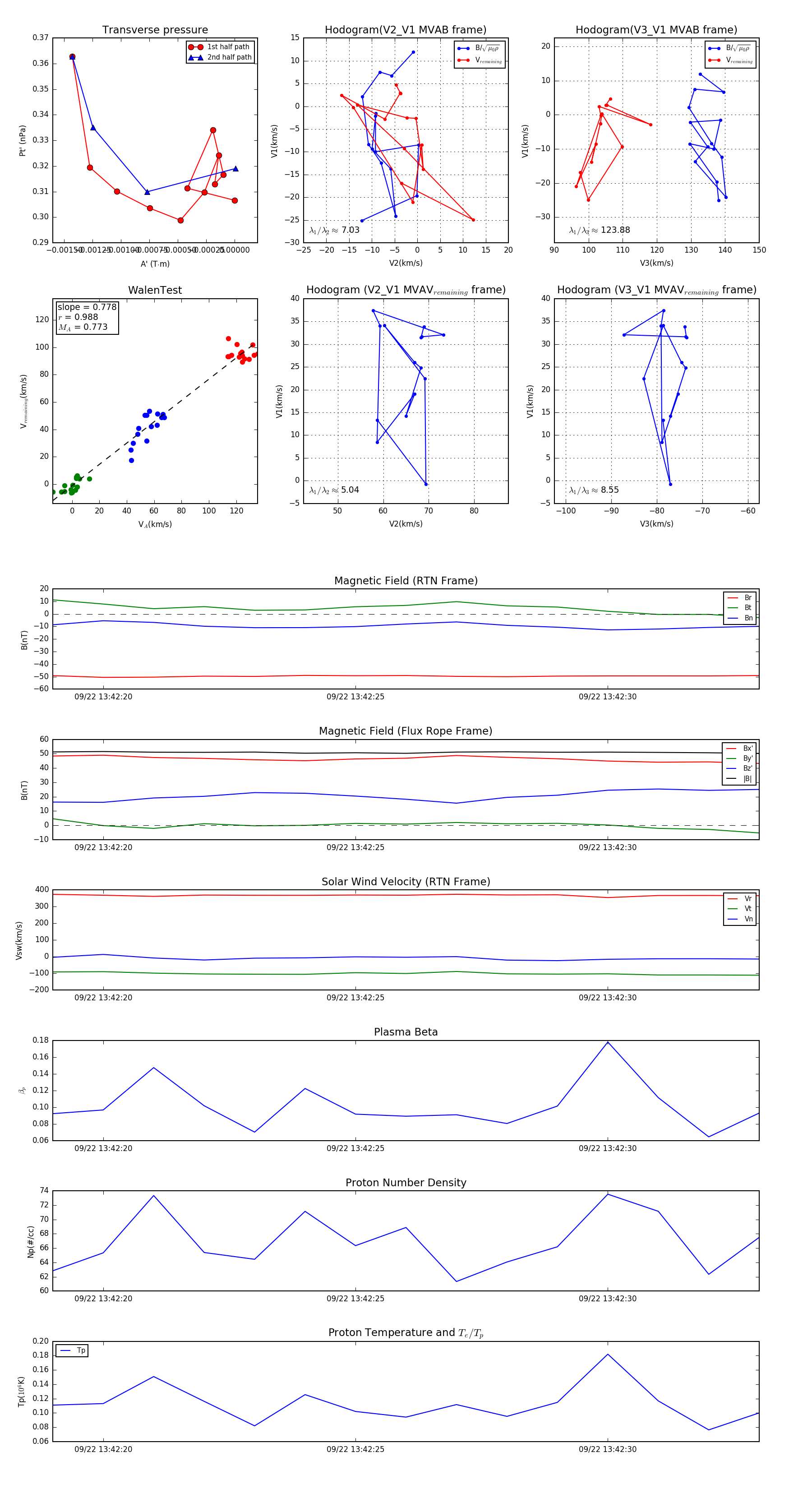
Flux Rope in 2023

Flux Rope Event 2023-09-22 13:42:19 ~ 2023-09-22 13:42:33 (15 seconds)


plot